Rencontre Visio (TA)

1      La rencontre en synchronie audiovisuelle (première séance Skype)

L’interaction par visio fait suite à l’interaction par tchat, une semaine plus tard. Elle se réalise en trinôme : deux participants de Berkeley et un participant de Lyon. Les trinômes ont été constitués à partir des interactions précédentes. Élise, Judy et Sharmila ayant conversé ensemble sur le forum et le tchat poursuivent la rencontre par les interactions visio ensemble également.

1.1       L’ouverture d’interaction vidéo

La première séance par visio nécessite des aménagements numériques pour la mise en contact des interactants sur une nouvelle plateforme : Skype. Dans l’extrait vidéo de cette séquence, nous avons donc inclus les activités de configuration précédant l’ouverture verbale de l’interaction.


EV1O_Im1_ecranucb_AEV1O_Im1 : séance visio trinôme A

(écran Berkeley)

EV1O_Im2_ecranens_AEV1O_Im2 : séance visio trinôme A

(écran Lyon)

EV1O_Im3_camexens_AEV1O_Im3 : séance visio trinôme A

(caméra externe Lyon)

EV1O_Im4_montagemulticam_AEV1O_Im4 : séance visio trinôme A

(montage multicam)


Les participantes de Berkeley sont les premières à avoir démarré leur enregistrement d’écran, suit l’enregistrement d’écran de la participante de Lyon et enfin la caméra externe de cette dernière[1].

EV1O_V0 : ouverture première séance visio trinôme A

1.1.1                 Organisation séquentielle

1.1.1.1     L’entrée en contact

À l’instar de l’interaction par tchat une semaine plus tôt, l’interaction par visio est prévue pour débuter à l’heure du cours dans lequel elle se déroule. Les participants se trouvent donc en « état de parole ouvert » (Goffman, 1987) relativement simultanément (ils ne sont pas tous prêts exactement au même moment). Il s’agit donc pour les interactants de se coordonner pour faire émerger un espace-temps interactionnel. À cette fin, plusieurs sous-séquences successives d’entrer en contact sont nécessaires.

 Judy et Sharmila initient l’entrée en contact :

Sous-séquence 1 : identification sur l’espace numérique

Le logiciel de visiocommunication Skype n’est fonctionnel que lorsque l’usager s’y connecte. La connexion se réalise par l’identification – l’écriture de son identifiant Skype et de son mot de passe (après avoir créé un compte). Un identifiant correspond à un compte et renvoie à un individu. Il s’agit ici de Judy bien que deux interactantes se trouvent face à cet écran[2]. La prise en main de la mise en contact des participants à l’interaction se fait donc par Judy mais au nom d’elle-même et de Sharmila.

EV1O_Im5_idskypejen_AEV1O_Im5 : Identification sur la plateforme Skype par Judy

Sous-séquence 2 : réglages de l’espace numérique

Le compte Skype de Judy semble ne jamais avoir été ouvert précédemment sur cet ordinateur, ce qui induit des étapes supplémentaires de réglages avant de pouvoir en faire usage. Cette invitation aux réglages apparaît via une fenêtre surgissante (« pop-up »). Cette fenêtre est dite « modale » en ce qu’elle empêche l’accès à la page principale de Skype tant que l’usager n’a pas validé les étapes ou cliqué sur l’icône croix permettant de la quitter. Une première fenêtre indique les deux étapes à venir :

EV1O_Im6_invitationreglage_AEV1O_Im6 : Invitation aux réglages Skype

La fenêtre suivante consiste donc en la première étape : vérifier que le son et la vidéo fonctionnent correctement pour pouvoir effectuer un appel visio. Le réglage permet de vérifier que le son entrant est entendu par l’usager, le son sortant est enregistré par le micro, la webcam enregistre l’image. Ce dernier réglage permet également d’évaluer le champ de la webcam et gérer le cadrage.

EV1O_Im7_reglsonvideo_AEV1O_Im7 : Réglages son et vidéo Skype

Suite à ces vérifications, en cliquant de nouveau sur l’icône « continue » Judy et Sharmila se trouvent face à une fenêtre les invitant à fournir une photo de profil. Elles ont la possibilité de l’ajouter plus tard (icône « add later ») ou de poursuivre la personnalisation (« continue »).

EV1O_Im8_invitphoto_AEV1O_Im8: Invitation à poursuivre pour ajouter une photo de profil Skype

Le clic sur l’icône « continue » mène à une fenêtre permettant au choix de rechercher une photo dans ses fichiers personnels dans l’ordinateur (icône « browse ») ou de se prendre immédiatement en photo sur Skype via la webcam (icône « take a picture »). Sur cette fenêtre Skype, apparaissent également les précédentes photos de profil de ce compte (celles de Judy n’y apparaissent pas, nous verrons qu’elle en a pourtant bien une).

EV1O_Im9_ajoutphoto_AEV1O_Im9 : Ajout d’une photo de profil Skype

L’usage que font Judy et Sharmila de ces instructions est le suivant :

EV1O_V1: réglages Skype

À la connexion, Skype émet un son d’ouverture. Judy surprise par la puissance du son réagit par une interjection « wow » et qualifie le son de trop élevé « it’s loud ». Mais avant d’agir sur le volume, elle interroge sa co-participante une première fois « is that loud/ » puis une deuxième fois avec un adressage « is that loud for you/ ». Sharmila n’émet pas de réponse verbale mais réalise certainement une réponse non-verbale que nous ne pouvons percevoir puisque Judy réagit en diminuant le volume de l’ordinateur. Cet échange nous rappelle l’asymétrie entre le nombre d’appareils et le nombre d’usagers (un pour deux) et révèle la collaboration entre les participantes pour parvenir à une configuration technique satisfaisante pour chacune. Suite à ce réglage auto-initié, Judy interagit cette fois avec la plateforme Skype en cliquant sur « continue » sur la fenêtre l’invitant à poursuivre la navigation. À l’affichage de la fenêtre suivante, apparaît la vidéo prise en charge par la webcam. Judy est de nouveau surprise, non plus par l’audio mais par la vidéo. Elle émet une interjection « wo::h » et a un mouvement de recul. Elle ne s’attendait visiblement pas à voir uniquement son visage ni de si près.

EV1O_V2: découverte du champ webcam

La surprise de Judy étant liée au fait qu’elle apparaisse seule à l’écran, elle invite Sharmila à participer au recadrage pour qu’elles puissent toutes deux apparaître dans le champ « we should be closer together ». La collaboration entre les deux usagères n’est plus seulement technique mais également corporelle. Trois actes vont alors concourir à l’inscription des deux participantes dans le cadre : la caméra (donc l’écran, puisqu’elle y est intégrée) est déplacée, Judy se rapproche physiquement de Sharmila, Sharmila se rapproche physiquement de Judy :

EV1O_V3: recadrage webcam

Les participantes œuvrent par ces ajustements technico-corporels à se rendre toutes deux présentes à l’écran pour leur future partenaire d’interaction. Après avoir ajusté le cadrage, un clic sur l’icône « continue » mène Judy et Sharmila sur la fenêtre d’invitation à poursuivre pour ajouter une photo de profil. Face à cette page, il est possible de constater un décalage entre le propos de Judy et son action à l’écran – entre les signaux verbaux et non-verbaux. Si elle indique verbalement ne pas vouloir de photo de profil – « I think it’s fine » « I don’t want a profil picture » – elle clique pourtant sur l’icône « continue » et non sur « add later ».

EV1O_V4 : décalage verbal-action

Judy n’a pas pris en considération l’icône « add later » qui lui aurait permis de ne pas avoir à ajouter une photo de profil. Le clic sur l’icône « continue » apparaît comme une réponse automatique de l’usager en ligne. Cet icône est perçue comme permettant de passer l’étape en cours. Pourtant dans ce cas précis, l’inverse se produit.

Judy se trouve alors sur la page d’ajout de photo de profil. Elle réitère son refus d’ajouter une photo de profil en répétant « I don’t want a profil picture » mais simule une pose comique. EV1O_Im10_grimace_AFace à la webcam, elle grimace en levant les sourcils et tirant la langue avant de finalement verbaliser cette simulation émise comme une plaisanterie « I’m just kidding » et de cliquer sur l’icône « croix » pour fermer la fenêtre de réglages. Notons qu’à l’apparition de la vidéo pour la prise de photo, Sharmila se place dans le cadre comme pour de nouveau s’assurer d’apparaître à l’écran de la future interlocutrice, sans tenir compte du fait qu’il s’agit cette fois de la photo de profil du compte personnel de Judy.

EV1O_V5 : simulation photo de profil

Sous-séquence 3 : recherche de l’interlocuteur

Suite à la sous-séquence d’identification et à la sous-séquence de réglage, vient la sous-séquence de recherche du futur interlocuteur sur Skype. L’ensemble des comptes Skype est répertorié par la plateforme et il appartient à l’usager d’y trouver le contact qu’il recherche. Cette recherche s’effectue par nom de compte Skype. Dans le cas présent, les participants de Lyon se sont vu assigner des pseudos Skype par l’enseignante et nous-même, non pas dans le cadre de notre recherche mais pour faciliter l’usage de Skype dans ce cours (possibilité de transmission des identifiants et mots de passe en cas de remplacement d’un absent, non-interférence d’éléments personnels sur le compte). Il est alors nécessaire en premier lieu pour Judy et Sharmila d’accéder au pseudo Skype associé à Élise. Aussi, suite à une pause verbale de vingt secondes durant lesquelles Judy parcourt l’écran avec sa souris, Sharmila introduit-elle l’idée de rechercher le nom du contact à partir de la liste reçue par mail. L’interrogation de Sharmila « Je pense que :: est-ce qu’il a euh nous nous a envoyé un e-mail avec les adresses Skype de les Français/ » a une valeur indirecte de requête. Sharmila attend de Judy – qui manipule l’ordinateur – qu’elle recherche dans ses mails la liste des adresses Skype.

EV1O_V6 : requête indirecte de recherche de liste d’adresses Skype

À cette requête sous la forme interrogative Judy répond verbalement et actionnellement. À la First Pair Part de Sharmila, Judy répond d’abord par la Second Pair Part « a::h peut-être oui:: » et accède à la requête en recherchant le mail contenant la liste dans sa boîte de réception. Elle commente ses actions à l’écran et finalise l’échange par une Third Part « oui ».

EV1O_V7: réponse à la requête indirecte de recherche de liste d’adresses Skype

Dès lors que les participantes ont récupéré le nom Skype de leur future interlocutrice, elles doivent retrouver son compte dans la base de la plateforme. Mais Judy n’étant pas certaine que cette tâche lui incombe, émet des doutes face à la liste et questionne Sharmila.

EV1O_Im11_doiaddthem_AEV1O_Im11 : Judy : « Do I add them/ »

Sharmila répond vraisemblablement de façon non verbale et positivement puisque Judy sélectionne et copie le nom Skype d’Élise pour le rechercher sur la plateforme. Judy rit à l’apparition du compte dans l’annuaire Skype : il s’agit déjà d’une première manifestation d’Élise sur la plateforme.

EV1O_V8 : recherche de contact Skype

Sous-séquence 4 : acte de requête (demande d’ajout du contact)

Dès le compte Skype d’Élise repéré, il s’agit de l’ajouter à sa liste de contact. Cet ajout préfigure l’entrée en relation des participants sur Skype. L’ajout n’est pas unilatéral, il nécessite l’accord de l’individu qui en fait l’objet. Il s’agit d’une requête. L’acte de requête est un acte de langage illocutoire directif par lequel le locuteur fait comprendre à l’interlocuteur qu’il veut que celui-ci accomplisse une action (Kerbrat-Orecchioni, 1991). Pour Judy, l’acte de requête ne doit être réalisé que s’il est vraiment nécessaire. À l’apparition du message pré-rédigé Skype pour l’ajout de contact – « Hi etulyon3, I’d like to add you as a contact. Judy Hong »[3] – Judy hésite à émettre la requête. Cet acte met en effet en jeu les faces des interactants impliqués. S’il constitue un Face Flattering Act du demandeur au demandé (souhait de l’ajouter à ses contacts), il représente aussi un Face Threatening Act autant pour la face négative de l’interlocuteur (empiètement sur son territoire) que pour la face positive du locuteur (prise de risque en cas de refus). Le simple clic sur le technosigne « add to contacts » semble peu intrusif pour Judy qui l’effectue. Mais le technodiscours qui y est associé lui apparaît vraisemblablement comme plus élaboré et intrusif ; il remet en cause l’acte de requête. Judy questionne alors la nécessité de l’effectuer.

EV1O_V9 : Hésitation requête contact

À la vue du message rédigé, Judy interroge Sharmila sur la nécessité d’émettre la requête « I don’t know » « Do we have to/ ». Et à la réponse de Sharmila « je ne sais pas », Judy décide de ne pas envoyer la demande de contact et clique ailleurs sur l’écran pour faire disparaître le message sans l’envoyer. Judy émet un début de justification « non je pense que c’est » mais ne l’achève pas et conclut « je pense que ça va ». D’un commun accord Judy et Sharmila choisissent de ne pas émettre de requête de contact à Élise.

Reste qu’une injonction de Skype compromet ce choix – « want to message this person ? Add them as a contact first » est inscrit au dessus de la boîte de message. La requête n’est donc plus une possibilité, elle devient une nécessité. EV1O_Im12_wanttomsgthispers_APour que les participantes interagissent avec Élise, il leur revient, à la demande de Skype, d’obtenir l’accord de leur future interlocutrice. La ratification de la relation entre les locutrices, i.e. faire partie de leurs listes de contacts, se trouve indispensable pour communiquer sur Skype. L’activité à suivre consistant à interagir sur la plateforme, Judy et Sharmila n’ont plus le choix, elles doivent ajouter la troisième participante. C’est Sharmila qui va signaler l’injonction de la plateforme à Judy.

 Un chevauchement verbal se produit entre le tour de Sharmila qui reprend l’énoncé Skype « oh it says want to message this person/ add them as a contact » et le tour de Judy qui reprend sa justification de refus. Ce dernier tour se lit multimodalement (flèches roses dans vidéo) : l’énoncé verbal de Judy « on peut » et le pointage de la souris sur l’icône « video call ». Judy justifie ainsi son abstention quant à la requête. Mais le tour de Sharmila mettra fin à l’hésitation ; Judy ratifie verbalement « a::h » et actionnellement (clic sur la technophrase « Add them as a contact first » qui ouvre le technodiscours de requête et clic sur « send »). La demande envoyée apparaît dans la liste des messages. Le statut de Etulyon 3 se modifie, passant de « This person isn’t in your Contact list » à « This person has not shared their details with you ». Ce nouveau statut est un entre-deux, Élise n’est plus une inconnue sur Skype mais elle n’est pas non plus un contact reconnu pour le moment. La requête est adressée et en attente d’acceptation par la destinataire.

EV1O_V10 : Sharmila souligne l’injonction Skype

Sous-séquence 5 : réception/lecture/acceptation de la requête par la co-participante

Élise connectée à Skype voit apparaître le compte de Judy dans ses activités récentes. Il s’agit d’une première forme d’apparition de Judy dans l’environnement perceptif d’Élise. Cette apparition est catégorisée comme une activité ; elle appelle l’action. L’icône précédant le nom est grisée. EV1O_Im13_iconegrisee_ACette icône indique aux usagers le statut de l’individu sur Skype (« connecté », « absent », « ne pas déranger », « invisible », « déconnecté »). L’icône grisée signale que l’individu ne fait pas partie de la liste des contacts, et ne permet pas de connaître son statut. Un chiffre succède au nom, il indique qu’un message non lu est en attente. L’ensemble de ces éléments manifeste l’existence de Judy sur l’espace d’Élise, et sa volonté d’entrer en contact avec elle. Il appartient alors à Élise d’agir en conséquence et de cliquer sur le nom de Judy pour accéder au contenu du message en attente.

Élise clique effectivement sur le nom de Judy, une nouvelle fenêtre s’ouvre et affiche les détails de la requête de Judy. EV1O_Im14_accepterbloquercontact_A.pngEn tête, le nom de Judy apparaît associé à une photo de profil. Bien que Judy ne souhaitait pas ajouter une photo de profil durant la sous-séquence de réglage, il se trouve qu’une photo existait déjà sur son compte. Cette photo participe alors de l’identité de Judy sur Skype et s’associe à la demande contact. Cette requête de mise en contact se manifeste par ailleurs par deux énoncés. Le premier en français émis par le logiciel Skype d’Élise est un technodiscours rapporté indirect « Judy Hong désire se connecter avec vous ». Le second en anglais est le message pré-rédigé par le logiciel Skype de Judy, au nom de cette dernière et adressé à Etulyon3 « Hi etu lyon3, I’d like to add you as a contact. Judy Hong ». Trois possibilités s’offrent à la réceptrice de la requête : l’accepter, la refuser, bloquer ce compte pour qu’il ne puisse plus la contacter. L’importance de cette requête pour les faces des participants impliqués est particulièrement saillante face à ces choix. Mais l’interaction entre les participantes étant imminente et l’appel vidéo n’étant pas encore accessible, il apparaît indispensable qu’Élise accède à la demande de Judy.

En accédant à la requête d’ajout en contact, par le clic sur l’icône « accepter », Élise ratifie la relation. EV1O_Im15_contactajoute_ACelle-ci se trouve désormais reconnu par la plateforme qui révèle les informations de connexion de Judy à Élise et inversement par la génération de métadonnées. L’icône du statut de Judy se dégrise – elle est connectée – et l’icône d’appel vidéo est désormais disponible. L’acceptation de la requête induit un partage des informations qui est explicitement mentionné en message « etu lyon3 a partagé ses détails de contact avec Judy Hong ». Notons que Skype associe deux requêtes différentes : l’ajout dans la liste de contact et le partage d’informations de contact. Il ne s’agit donc plus simplement de faire partie du répertoire de l’usager mais de partager des informations identitaires.

Ainsi cette séquence d’entrée en contact se constitue de cinq sous-séquences successives. La première sous-séquence, l’identification sur l’espace numérique, a pour fonction d’accéder à la plateforme et d’y être reconnu. La sous-séquence qui suit, les réglages de l’espace numérique, repose sur l’ajustement technique de l’outil et la personnalisation du compte numérique. La troisième sous-séquence consiste à accéder à l’identité numérique Skype de l’interlocuteur. Les quatrième et cinquième sous-séquences renvoient à l’acte de requête : la demande de mise en relation et la ratification de cette relation au niveau numérique. L’entrée en contact apparaît fortement conditionnée et ritualisée par la plateforme et induit une nécessaire collaboration usager-usager et usager-outil.

Après l’accomplissement de ces sous-séquences, le contact entre les participantes est établi, l’interaction visio peut avoir lieu. Cependant le contact est plus précisément établi entre Judy et Élise. Si Sharmila a physiquement participé à la mise en contact (guidage verbal de Judy), elle n’apparaît pas numériquement. Au cours de cette séquence d’entrée en contact, Sharmila n’existe pas numériquement pour Élise.

1.1.1.2     Pré-ouverture

Après l’entrée en contact des participantes sur Skype, il leur est possible d’interagir. Élise émet donc l’appel vidéo sur la plateforme à destination de Judy. L’émission de l’appel constitue la pré-ouverture de l’interaction et se réalise au moyen de plusieurs sous-séquences.

Sous-séquence 1 : Choix et identification de l’autre comme futur partenaire de l’interaction

Si Judy et Sharmila sont à l’origine de la séquence de mise en contact, c’est Élise qui initie la séquence de pré-ouverture d’interaction visio. L’entrée en contact étant un préalable à l’appel vidéo, elle apparaît également comme un acte indirect de requête d’appel. EV1O_Im16_iconeappelvideo_AEn recevant la demande de Judy, Élise comprend qu’elle peut désormais l’appeler sur la plateforme. Aussi clique-t-elle sur l’icône « Appel vidéo » maintenant disponible. Ce lancement de l’appel vidéo rappelle la préphase de repérage et décision de saluer décrite par Kendon (1990) dans son analyse des salutations en présentiel (P1.C2. ??). Il s’agit en effet de repérer le futur interlocuteur et décider d’entrer en contact avec lui. Le lancement de l’appel modifie l’aspect de l’interface. Sur un arrière-plan foncé, apparaissent deux images : l’une fixe est celle de la photo de profil de Judy dont le nom figure au-dessous, l’autre mobile est la vidéo prise en temps réel par la webcam d’Élise qui se voit apparaître à l’écran. Des métadonnées signalent le lancement de l’appel entre ces deux participantes : « ça sonne » accompagné d’un indicateur de progression, l’icône d’un téléphone actif devant le nom de Judy dans la nouvelle zone « Appels en cours ». De nouvelles actions sont rendues possibles : raccrocher, couper son microphone, agrandir la fenêtre d’appel, et une icône « + » dans une bulle permet d’ouvrir le tchat intégré, autant d’outils pour configurer l’interaction naissante.

EV1O_Im17_fenetrelancementappel_AEV1O_Im17: fenêtre lancement d’appel visio Skype

Sous-séquence 2 : Organisation de la convergence

– Approche initiale

Le lancement de l’appel établit la connexion entre les locuteurs. Cette connexion réduit la distance entre les participants. Aussi rapprochons-nous cette sous-séquence de la phase d’approche initiale (Kendon, 1990) au cours de laquelle la distance se réduit et les interactants se préparent physiquement à l’échange (grooming). Durant ce temps de lancement de l’appel, Élise se voyant à l’écran peut en effet ajuster ce qui y apparaît. Elle procède à des ajustements tant au niveau du corps que de l’artefact. Ces arrangements technico-corporels visent à optimiser le champ couvert par la caméra intégrée à l’ordinateur. Les interlocuteurs n’auront visuellement accès qu’à une portion du corps et de l’environnement de la locutrice. La gestion de cette part visible incombe à celle à qui elle appartient (DE Fornel, 1994). La perception de sa vidéo permet à Élise d’aménager préalablement la représentation numérique d’elle-même que ses interlocuteurs recevront. Elle arrange autant le champ vertical et horizontal de la webcam que son apparence physique (coiffure) et sa distance à l’écran. En terme de proxémique, il est vrai que, contrairement à une interaction en présentiel, l’échange par visio ne permet pas de gérer la distance physique des interactants en terme de sphères intime à publique. La spatialité se gère au centimètre près afin d’éviter l’ « effet faux-jeton » – le visage trop près de la caméra – (De Fornel, 1994). Pour le confort de l’interaction, le visage ne doit se trouver ni trop proche ni trop éloigné de la webcam. C’est à cet ajustement qu’Élise se livre en pré-ouverture d’interaction.

EV1O_V11 : Élise ajuste son apparition à l’écran en pré-ouverture

– Salutation distante

La réception de l’appel d’Élise est signalée sur l’écran de Judy et Sharmila par l’apparition d’une fenêtre surgissante « pop-up » et une sonnerie. EV1O_Im18_popupappel_ACette fenêtre indique le nom de l’appelant, en l’occurrence le nom Skype d’Élise (etu lyon3) et affiche sa photo de profil le cas échéant. Élise n’ayant pas chargé de photo de profil sur ce compte, un avatar générique de Skype apparaît. Les réceptrices de l’appel peuvent identifier l’appelant et ont la possibilité de décrocher ou de décliner l’appel. Le décrochage peut se faire en mode vidéo ou uniquement en mode audio. À l’affichage du pop-up, Sharmila verbalise cette réception d’appel « oh elle nous appelle » et est reprise par Judy « elle nous appelle maintenant ». Sharmila poursuit par un rire et une interjection exprimant son enthousiasme « yay ». La sonnerie de l’appel et son apparition à l’écran se rapproche de la notion de salutation distante (Kendon, 1990). Il s’agit en effet de se signaler à autrui avant une potentielle entrée en interaction.

         

EV1O_V12 : Réception de l’appel d’Élise par Judy et Sharmila

 

Sous-séquence 3 : Création d’un espace interactionnel commun

– Approche finale

Sur le pop-up, Judy clique une première fois sur l’icône « Answer » puis réalise qu’une autre icône permet de décrocher avec la vidéo et clique aussitôt sur « Answer with video ». Ce décrochage a valeur d’acceptation de l’interaction. Les participantes se sont trouvées, elles se sont mises en relation, elles vont maintenant se percevoir mutuellement. Ce ne sont plus seulement des éléments identitaires textuels qui manifestent la co-présence en ligne des participantes ; leurs corps mobiles apparaissent à l’écran en synchronie. Les avatars font place aux visages immédiats. Il s’agit de l’approche finale (Kendon, 1990) ; les interactantes se regardent et sourient à leur apparition mutuelle. L’ouverture verbale de l’interaction en synchronie et en vidéo peut avoir lieu.

            EV1O_V13 : Décrochage de l’appel et apparitions à l’écran

Cette séquence de pré-ouverture concrétise la relation entre les participantes et aménage l’interaction à venir. À l’instar de l’interaction par tchat, à la pré-ouverture d’interaction visio, des sous-séquences successives se distinguent. Nous observons les trois premières sous-séquences décrites par Mondada (2008) en pré-ouverture d’interaction mobile : le choix et l’identification de l’autre comme futur partenaire de l’interaction à venir, l’organisation de la convergence avec l’interlocuteur imminent, la construction d’un espace interactionnel commun. Ces sous-séquences se réalisent au moyen des phases de salutations successives décrites par Kendon (1990) : la préphase de repérage et décision de saluer, les salutations distantes, les approches initiales et finales. En premier lieu, Élise repère et sélectionne la co-participante avec laquelle elle va interagir en cliquant sur le lien portant son nom. En second lieu, la convergence avec les interlocutrices se réalise par des arrangements technico-corporels. Durant cette phase d’approche initiale que constitue la connexion entre les interactantes, Élise se voyant à l’écran, comme dans un miroir, peut ajuster son « reflet », i.e. son image réfléchie, afin d’être perçue au mieux par ses interlocutrices. Les co-participantes qui reçoivent l’appel et l’acceptent participent des salutations distantes. Enfin, l’espace interactionnel commun est aménagé d’une part par les participantes qui se placent dans la salle physique devant leur ordinateur et dans l’espace numérique de la plateforme et d’autre part par Skype qui ouvre une fenêtre dédiée à l’appel vidéo. L’apparition de l’ensemble des participantes et l’émergence des regards et sourires tiennent alors de l’approche finale. À cette séquence de pré-ouverture, succède l’ouverture.

1.1.1.3     Ouverture :

 

La séquence d’ouverture de la première interaction visio se réalise également au moyen de sous-séquences successives. Notons qu’il s’agit du premier contact audiovisuel des interactantes.

            EV1O_V14: Séquence d’ouverture visio1

 

Sous-séquence 1 : salutations rapprochées

À l’apparition de leurs visages à l’écran, les interactantes se saluent. Ces salutations rapprochées (Kendon, 1990) sont initiées par Sharmila et Judy en chevauchement, auxquelles Élise répond. Le terme de salutation choisi par les trois interactantes est le même : « Bonjour ». Un rire d’Élise et des sourires prononcés de Judy et Sharmila font immédiatement suite aux « bonjour ». Ce rire semble désormais constitutif de l’apparition des interactantes en ligne. En effet, pour rappel, Judy avait ri en voyant apparaître le compte d’Élise sur Skype. Il nous est difficile d’appréhender ce qu’exprime précisément ce rire – gêne, surprise, embarras ? – mais il est intéressant de constater que l’apparition des sujets en ligne suscite une réponse automatique de rire.

            EV1O_V15 : Salutations d’ouverture

 Élise poursuit les salutations verbales par une salutation de la main (waving) – non perceptible à l’écran de ses interlocutrices – et tente d’émettre la formule de politesse générique de la rencontre « enchantée » mais sa verbalisation se trouve gênée par un locuteur externe. Ce dernier est l’enseignant qui dans la salle de classe de Berkeley transmet des consignes à l’ensemble des étudiants également présents. La formule de politesse est coupée à deux reprises « enchan- » et « enchan- ». Élise tente deux fois de l’émettre mais coupée par la voix du locuteur externe, elle s’interroge sur la possibilité de ses interlocutrices de l’entendre. La locutrice entreprend de vérifier la disponibilité de ses interlocutrices par une First Insert Expansion « vous m’entendez/ » à laquelle Judy répond par la Second Insert Expansion « ah oui ». Élise reprend le « oui » à l’interrogative « oui/ » en chevauchement avec la SIE de Sharmila « oui un peu ». Les interlocutrices confirment leur capacité à entendre Élise, Judy dira même « that’s really loud » en contradiction avec la locution adverbal de Sharmila « un peu ». En Third Part Élise valide les réponses de Judy et Sharmila « ok ».

EV1O_V16: Formule de politesse coupée

Malgré sa validation « ok », Élise ne semble pas trouver satisfaction dans la réponse de ses interlocutrices. Elle ne reprend pas la First Pair Part de sa formule de politesse mais initie une nouvelle FIE « moi ça va j` vous entends même si j’entends le le professeur au fond d`la classe ». Élise souligne par là le dérangement que peut causer ce locuteur externe dans l’interaction et adoucit ce FTA potentiel par un rire. La SIE de Judy « oui oui c’est c’est lui » ne porte cependant pas sur le dérangement mais sur l’identité du « dérangeur ». Elle confirme qu’il s’agit de leur enseignant, comme pour souligner le fait qu’elles ne peuvent pas remédier à cette incommodité. Judy et Sharmila recourent également au rire vraisemblablement par embarras.

EV1O_V17: interaction concurrentielle du professeur

 

Sous-séquence 2 : reconfiguration de l’espace-temps

Suite à cet échange inséré, ne résolvant pas la problématique du bruit environnant les participantes de Berkeley, Élise s’apprête à reprendre l’échange principal d’ouverture « alo-» mais s’interrompt de nouveau indirectement pour la même raison. En effet, l’enseignant poursuit ses consignes mais ce n’est pas directement lui qui induit l’interruption mais le mouvement de tête de Judy qui se détourne de la webcam pour regarder vraisemblablement l’enseignant. Élise percevant ce détournement a un mouvement de recul et un geste communicatif quasilinguistique conatif s’apparentant à un stop pour indiquer qu’elle met l’interaction en pause. Ce geste, qui n’apparaît cependant pas sur l’écran des interlocutrices, est dû au fait que le détournement du visage de Judy met les deux interactions en concurrence. Judy en tournant la tête oriente son attention vers son enseignant et non plus vers Élise. C’est pourquoi cette dernière s’interrompt de nouveau afin de laisser l’interaction de classe prendre le dessus pour que l’interaction des trois participantes ne reprenne qu’au « bon moment ». Mais Sharmila, quant à elle, se trouve bien engagée dans l’interaction avec Élise et l’invite à poursuivre « oui/ ». Élise ne poursuivra pas l’échange principal tant que la configuration spatio-temporelle ne sera pas satisfaisante. Aussi réitère-t-elle ses doutes sur la disponibilité de ses co-participantes de manière explicite cette fois « vous pouvez parler ou est-ce que il vous explique quelque chose/ ». Après une hésitation des deux participantes « eu:h » en chevauchement, Judy tourne de nouveau la tête vers son enseignant et verbalise son désengagement de l’interaction avec Élise « il faut attendre un peu je pense ». Ce désengagement est confirmé par Sharmila « oui » et accepté par Élise « d’accord », « ok ». Ce retrait de l’interaction, et ce dès l’ouverture, forme un Face Threatening Act à l’encontre de la face positive d’Élise. Ce FTA est adouci d’une part par des rires embarrassés et d’autre part par des excuses explicites « ok désolée » par Judy et « sorry merci » par Sharmila. Le FTA est également adouci par la principale concernée puisqu’Élise accepte le désengagement de ses interlocutrices « d’accord », l’associe à un atténuateur de la gravité de l’acte « pas d` souci » et limite les excuses de ses interlocutrices par un geste quasilinguistiques conatif les invitant à mettre fin à leurs excuses. Ce geste n’est de nouveau pas visible à l’écran des interlocutrices mais son accompagnement verbal est suffisant. Le désengagement est alors effectif : Élise ne parle plus et se recule, ses deux interlocutrices se détournent de l’écran, Sharmila retire le casque qui lui permettait d’entendre Élise. Le désengagement prendra rapidement fin par l’injonction de l’enseignant de Berkeley « il faut mettre les casques ». Sharmila porte de nouveau son casque qui la lie à l’interaction avec Élise et verbalise son réengagement dans l’interaction par un énoncé modalisé en attente de confirmation par sa co-participante « euh je pense qu’on peut parler maintenant oui/ ». Judy doute « oui peut-être » et poursuit son observation de son environnement physique en regardant autour d’elle. Sharmila insiste pour se réengager dans l’interaction avec Élise et s’adresse directement à celle-ci en regardant et s’approchant de l’écran « je pense qu’on peut parler maintenant si vous voulez ». Sharmila n’attend plus l’accord de Judy mais demande celui d’Élise. Cette nouvelle demande est alors à la fois finalement validée par Judy « ouais je pense » et acceptée par Élise qui se rapproche de nouveau de l’écran « oui oui oui pas d` souci ». Ainsi dès lors que Judy et Sharmila se sont détachées de l’interaction se déroulant dans le cadre spatio-temporel de la classe physique, l’échange en ligne peut reprendre. Notons qu’Élise de son côté cherche également à gérer l’espace de l’interaction tout au long de l’ouverture, elle réajuste en effet régulièrement son écran en le décalant d’arrière en avant afin de trouver le bon angle autant pour voir que pour être vue.

EV1O_V18 : configuration espace-temps de l’interaction

Sous-séquence 3 : présentations

À ce stade de la rencontre les participantes savent à qui elles s’adressent. Elles se sont présentées tour à tour sur le Forum. Elles ont tchaté quasi-simultanément sur Bspace. Judy est entrée en contact avec Élise sur Skype par l’annuaire de la plateforme. Pour autant, une sous-séquence de présentation s’avère nécessaire dans cette ouverture. En effet, si jusqu’alors un tour (ou a-tour dans le cas du Forum) était associé à un locuteur identifié (textuellement ou par métadonnées) ici les tours sont émis par deux locutrices différentes sur un seul compte Skype. Selon les métadonnées Skype, Élise est en communication vidéo avec Judy mais une troisième locutrice est présente à l’écran. Les interactions qui ont eu lieu précédemment entre les trois participantes ne se sont réalisées qu’à l’écrit et aucune description physique – textuelle ou photographique – n’a été proposée. Aussi Élise demande-t-elle à ses interlocutrices « alors est-ce que: vous pouvez vous présenter ». Cette requête pouvant paraître étonnante après les nombreux échanges verbaux des interactantes, Élise apporte une reformulation-justification « je n` sais pas laquelle est laquelle » témoignant de cette configuration polylogale particulière. La requête de présentation cocasse dans cette situation provoque le rire chez les trois locutrices et les excuses de Sharmila « oh désolée ». Sharmila se présente « je suis Sharmila » en effectuant un geste co-verbal déictique en se pointant de la main. Élise répond à cette présentation par une validation « d’accord », la formule de politesse qu’elle tentait d’initier en début d’ouverture « enchantée » et la FNA « Sharmila ». La présentation de l’une suffit à savoir qui est l’autre, mais Judy précise « oui je suis Judy ». Élise reprend également le prénom de Judy « et Judy », valide les présentations « ok » et réitère sa formule de politesse « ok bah enchantée ». Élise propose également une présentation d’elle-même « moi c’est Élise hein » qui n’est pourtant pas indispensable dans la mesure où elle a bien été identifiée par ses interlocutrices qui ont initié l’entrée en contact et qu’elle se trouve seule face à son écran. Aussi Élise achève-t-elle son tour par « hein » pour marquer l’évidence et ses interlocutrices confirment « oui merci » (Sharmila) et « oui enchantée » (Judy) en riant.

EV1O_V19 : présentations en ouverture

Sous-séquence 4 : salutations complémentaires

Suite aux présentations, Élise initie des salutations complémentaires. Ces dernières sont orientées vers l’arrière, i.e. « vers la relation existant entre les participants » et vers l’avant, i.e. « vers un accroissement de la relation » (Traverso, 2013 : 65). En effet Élise précise une temporalité relationnelle dans ses salutations complémentaires « bon eh ben est-ce que euh bah ça va depuis la semaine dernière/ », renvoyant à la période qui s’est écoulée entre leur dernière interaction et la présente. La locutrice réitère cette temporalité relationnelle dans sa reprise « j` dis est-ce que ça va depuis la semaine dernière/ »  provoquée par Sharmila « comment/ ». Sharmila à la reprise répond positivement « ah oui oui » , de même que Judy à la première occurrence « oui ça va » accompagné d’un rire et à la seconde « oui ». Les réponses des participantes sont donc particulièrement courtes et non développées. Elles n’élaborent pas et au contraire renvoient la salutation complémentaire à Élise « et toi/ » qui répond par un tour plus développé « oui oui bah écoutez ça va hein moi c’est la fin de fin de journée comme euh je vous disais la dernière fois donc je suis peut-être plus en forme euh que vous qui démarrez la journée seulement ». Judy ponctue ce tour long d’Élise par un back-channel signal « oui » et les rires des trois interactantes succèdent au tour. Par ce tour, Élise reprend l’échange de l’interaction précédente par tchat et effectue un rappel de la configuration temporelle de cette interaction synchrone à distance induisant un état physique asymétrique entre les participantes. Elle excuse implicitement par avance ses interlocutrices d’une activité interactionnelle potentiellement plus faible que la sienne. Elle amorce par ailleurs une conséquence à ces faits « donc euh » mais ne la développe pas. Au contraire, Élise met fin à l’ouverture d’interaction par un marqueur verbal conclusif de l’échange de salutations « ok » et un marqueur verbal ouvreur du corps de l’interaction (l’activité didactique) « eh ben » en regardant son document papier. Le tour suivant « vous avez reçu les documents/ » initie l’activité didactique.

EV1O_V20 : salutations complémentaires en ouverture

Au sein de cette séquence d’ouverture d’interaction synchrone, il nous a donc été possible de distinguer plusieurs sous-séquences. La première sous-séquence consiste en des salutations. Celles-ci se réalisent à l’apparition des visages à l’écran. Ces salutations s’accompagnent d’une formule de politesse générique (« enchantée ») qui se trouve coupée et entraîne une deuxième sous-séquence : la reconfiguration du cadre spatio-temporel. Si une première configuration de l’espace-temps se voyait réalisée au cours de la séquence de pré-ouverture, une reconfiguration est nécessaire à l’apparition de l’interlocuteur à l’écran. Il s’agit de s’assurer de la disponibilité des participants dans l’interaction en cours et de s’engager à cette fin dans l’espace-temps de l’interaction numérique en mettant en arrière-plan l’espace-temps physique. Dès lors, peut s’enchaîner la troisième sous-séquence, typique d’une première rencontre, à savoir les présentations. Il s’agit ici d’associer un nom à un visage. Enfin au cours de la dernière sous-séquence les participants peuvent procéder à des salutations complémentaires, tournées ici vers l’arrière et l’avant de la relation, et induisant la fin de l’ouverture et le début du corps de l’interaction.

1.1.1.4     Métaphores du soi /chez soi / flux

Les métadonnées générées par Skype, au même titre que celles de Bspace, participent des métaphores du chez-soi, du soi et du flux. En effet, au cours de la séquence d’entrée en contact, il est d’abord nécessaire pour Judy d’entrer dans son espace personnel par l’identification à l’ouverture de la plateforme. Et les réglages techniques et de profil participent de cette métaphore du chez soi. La métaphore du soi s’illustre par les identités déclaratives autant au niveau de l’identification du locuteur dans son espace au moyen des nombreux porte-identités, qu’à celui de la recherche de l’interlocuteur dans l’annuaire de la plateforme. Les éléments identitaires du futur interlocuteur sont d’abord privés avant d’être dévoilés par l’outil une fois l’accord obtenu par l’usager. La métaphore du flux est également indicée par Skype en terme d’identité agissante. Toutes les activités des locuteurs font l’objet d’une exposition soit textuelle soit iconique révélant ainsi leur présence ou absence et leurs actions. Une visibilité croissante de l’usager permet une entrée en interaction progressive, d’abord particulièrement médiée par l’outil qui enjoint les usagers à respecter des étapes de la rencontre numérique, puis autogérée physiquement et verbalement par les interactantes qui recherchent la convergence dans l’interaction.

1.1.1.5     Décor et façade

Si jusqu’alors les façades et décors des interactantes étaient difficilement exprimables en interactions asynchrones et quasi-synchrones écrites, il en va autrement de l’interaction vidéo synchrone. Pour rappel, la façade (Goffman, 1973) désigne l’appareillage symbolique (décor, disposition, manière, apparence, etc.) ayant pour fonction d’établir et de fixer la définition de la situation d’interaction. La façade personnelle est à distinguer du décor. La première désigne les éléments qui sont confondus avec l’individu (éléments stables : apparence physique, vêtements, coiffure, etc. et éléments mobiles : postures, mimiques, gestes). Le second concerne les éléments constituants la toile de fond des activités qui se déroulent à cet endroit (mobilier, décoration, disposition des objets). Au lancement de l’appel vidéo, une partie des façades et décors apparaissent à l’écran. Les interactantes peuvent se voir et s’entendre, ce qui n’était pas le cas en interaction écrite. Néanmoins se voient-ils et s’entendent-ils effectivement ? L’interaction se déroule à distance, les uns se trouvent en France, les autres aux États-Unis, ils ne sont pas en présence physique immédiate les uns des autres. Ce ne sont donc pas ici les corps physiques et les voix physiques qui sont perçues, mais leur retransmission à l’écran et aux casques ou haut-parleurs. En outre, l’accès visuel n’est pas total, seuls les éléments de façades et décors contenus dans le champ de la webcam du locuteur apparaissent à l’écran de l’interlocuteur. Ces éléments apparaissent également à l’écran du locuteur lui-même. Il lui appartient alors de réaliser des arrangements technico-corporels, monitorés par son reflet, pour transmettre numériquement les façade et décor physiques qui définiront la situation d’interaction.

1.1.1.6     Cadre de l’expérience

Le cadre primaire de l’activité d’ouverture d’interaction vidéo consiste à proposer des activités de didactique des langues. Une transformation de cadre s’opère néanmoins au cours de cette ouverture. Les activités des locuteurs consistent à identifier leurs interlocuteurs, entrer en contact avec eux, déterminer et ajuster les différents cadres spatio-temporels qui coexistent au cours de la conversation. Cette strate supplémentaire, se superposant au cadre primaire, renvoie au phénomène de rencontre à distance. Les participants cherchent à ratifier numériquement leur relation et à combler les éléments identitaires manquants car jusqu’alors inaccessibles.

1.1.2      Progression thématique

1.1.2.1     L’entrée en contact

Au cours de la séquence d’entrée en contact initiée par Judy et Sharmila, plusieurs sous-séquences successives sont observées. Ces sous-séquences nécessitent l’usage et la manipulation de l’ordinateur. Une seule personne peut « avoir la main » pour réaliser les activités à l’écran. Sans disposer d’enregistrement externe des participantes de Berkeley, il nous est tout de même possible de supposer que l’ensemble de ces étapes est réalisé par Judy. En effet, cette dernière commente ses actions à l’écran (hétéro-reprise de ce qui est inscrit à l’écran (« continue », etc.), c’est elle qui apparaît face à l’ordinateur à l’ouverture de la vidéo webcam, et il s’agit de son compte Skype. Sharmila n’est donc pas active au cours de cette pré-ouverture. Judy pourrait alors sembler en position haute au cours de cette séquence, en ce qu’elle maîtrise son déroulement. Néanmoins, elle se trouve en fait guidée par Sharmila. Cette dernière n’agit pas physiquement sur le clavier et la souris mais oriente verbalement les actions de Judy lorsque cela lui semble nécessaire. Si Judy opère par elle-même les sous-séquences une et deux de la séquence d’entrée en contact (identification sur l’espace numérique et réglages techniques et de profil), Sharmila est à l’origine des deux sous-séquences suivantes (recherche de l’interlocuteur et acte de requête de mise en relation). Sharmila se révèle médiatrice entre Judy et chacun des tiers impliqués : l’enseignant de Berkeley qui a adressé les correspondances nom civil/nom Skype, la plateforme qui interpelle textuellement les usagers, Élise future interlocutrice en attente de mise en relation. Sharmila procède à des discours rapportés de ces instances auprès de Judy qui répond actionnellement. Cette première séquence fait donc l’objet d’une collaboration entre les co-participantes.

Il est à noter concernant la plateforme que son rôle est majeur dans le déroulement de cette séquence. Dès l’identification de l’usager entrainant son entrée dans l’espace Skype, une suite d’injonctions est émise par la plateforme (réglages audio et vidéo, ajout d’une photo de profil, demande de contact). EV1O_Im19_injonctionrglg_ACes consignes sont émises sous forme d’énoncés textuels au sein de fenêtres surgissantes. Les énoncés ne sont pas sous la forme impersonnelle mais sont directement adressés à l’usager dans un registre informel « Nearly done, just a couple of things », et chaque consigne est argumentée par une apposition « Check your sound an video – to make sure you’ll be able to make voice and video calls », « Set your profile picture – so friends, family and colleagues can easily find you ». Les arguments apposés aux énoncés à l’impératif  sont fondés sur l’assurance de la bonne conduite des appels pour l’usager tant au niveau technique que interpersonnel. Les destinataires des informations personnelles transmises par le réglage du profil (ajout d’une photo) sont identifiés comme les amis, la famille et les collègues. Par là, la plateforme minimise le risque d’intrusion et de FTA sur les faces positive et négative de l’usager. L’acte de dévoilement d’un élément identitaire se trouve minoré en ce qu’il apparaît comme destiné à des individus que l’usager connaît déjà. Ce procédé argumentatif est réitéré et développé à la fenêtre suivante d’ajout de photo de profil. Un premier paragraphe argumentatif se présente sous une forme explicative « Your profile picture is how people will see you on Skype. It’s much easier for your friends, family and colleagues to find you when they can see your picture. ». EV1O_Im20_photocontinue_ALa photo de profil est décrite comme la façon dont l’usager est vu par les autres sur Skype. Et le même argument de facilitation de recherche de ce contact par des proches est usité. Un deuxième paragraphe ajoute un argument supplémentaire « Add a profile picture so people find the right Judy hang. ». Si les valeurs de facilité d’usage et de proximité des destinataires ne suffiraient pas à convaincre l’usager, une nouvelle valeur plus essentielle entre en jeu : la conformité. Il s’agit de s’assurer que l’ensemble des usagers cette fois, accèdent au profil de la « bonne » Judy. L’implicite d’amont est que le nom peut faire l’objet d’une homonymie mais que le visage est unique. L’accès au visage, plus qu’au nom, assure la conformité entre la personne recherchée et le compte trouvé dans l’annuaire Skype. Un dernier énoncé ajoute un ultime argument. Si l’usager est convaincu de la nécessité d’insérer une photo de lui mais ne possède pas immédiatement une photo appropriée, il lui est possible de la modifier ultérieurement « You can easily update your picture later ». Reste qu’aucun de ses arguments n’a convaincu Judy qui ne semble même pas les avoir lus. Elle répond verbalement « I don’t want a profile picture » et choisit de cliquer sur la croix à la fenêtre suivante pour mettre fin aux réglages du compte. Les injonctions de la plateforme ne configurent pas unilatéralement les activités en ligne, l’usager conserve son libre arbitre en acceptant ou rejetant les actes prescrits.

1.1.2.2     La pré-ouverture

En pré-ouverture de Forum, ce sont Judy et Sharmila qui ont choisi Élise pour interlocutrice en se rendant sur la page de sa présentation. Il en est allé de même concernant le tchat avec l’entrée dans la « chat room » d’Élise. Judy et Sharmila sont également à l’origine de la séquence d’entrée en contact. Aussi Elise choisit-elle cette fois d’initier elle-même la pré-ouverture d’interaction. Dès l’acceptation de la requête de contact, elle sélectionne Judy comme interlocutrice et lance un appel vidéo destiné à celle-ci. À la réception de l’appel, les destinataires connaissent et reconnaissent l’appelant. Sharmila exprime son enthousiasme à la demande d’interaction d’Élise (interjection « Yay »). Cet enthousiasme ne peut être reçu par Élise mais il indique avant même l’ouverture verbale de l’interaction, que la relation entre les participantes se réaffirme. Les interlocutrices d’Élise renouvellent leur intérêt envers elle en décrochant, et Élise confirme le sien en les appelant. La rencontre peut se poursuivre.

1.1.2.3     L’ouverture

À l’ouverture d’interaction vidéo synchrone, l’apparition des visages sur les écrans provoque les rires des locutrices. Cette nouvelle forme d’apparition à l’écran présente la particularité d’être synchrone et de révéler les apparences physiques des locutrices et leurs expressions simultanées. Ce ne sont plus des textes qui surgissent à l’écran mais des apparences corporelles. La rencontre prend un nouveau tour. Les énoncés verbaux ne sont plus les seuls éléments qui révèlent et entretiennent la présence immédiate des locutrices, les corps parlent. La construction des énoncés se réalise vocalement mais aussi par les postures, les mimiques et les gestes. Si une partie de cette voco-posturo-mimo-gestuelle n’est pas accessible à l’écran de l’interlocuteur, une importante partie est visible et participe de la définition de la situation d’interaction. Nous avons vu qu’un simple détournement de visage de Judy a conduit à une pause dans l’interaction en l’attente d’une disponibilité totale des locutrices. L’engagement dans la conversation se réalise désormais multimodalement par les outils et les corps.

1.1.2.4     Les besoins identitaires

Au besoin d’existence satisfait par l’apparition sur les écrans, s’insère le besoin d’individuation. Les locutrices s’identifient chacune individuellement et verbalement dans la mesure où dans cette configuration les porte-identités générés par la plateforme ne suffisent plus. En revanche, le besoin d’intégration n’est pas à l’initiative des locutrices, il se trouve enjoint par la plateforme. Pour communiquer les locutrices doivent rejoindre la communauté Skype pour y être répertoriées et au sein de cette communauté, elles doivent faire émerger une relation entre elles. L’existence de cette relation s’est développée au sein d’une autre plateforme (Bspace) et doit être renouvelée sur cette nouvelle plateforme. Skype joue le rôle de médiateur de la relation numérique. Les identités ne sont pleinement dévoilées qu’après intégration mutuelle dans la relation. Le contrôle des identités se révèle partagé par l’outil et l’utilisateur en fonction des affordances. Certaines actions ou fonctions sont possibles voire recommandées et l’utilisateur y réagit positivement ou négativement. Par ailleurs, le retour de la vidéo de la webcam permet aux locutrices de gérer leur apparition et valoriser leur apparence. Toutefois, Élise se trouve avantagée sur ce point dans la mesure où elle est seule face à sa webcam tandis que ses interlocutrices se partagent le champ et prennent le risque de voir leur espace d’expression réduit et leur apparition dévalorisée.

Bien que dans cette séquence d’ouverture les identités ne soient plus l’objet principal du discours verbal, elles apparaissent constitutives de l’interaction. Les identités et relations doivent être préalablement numériquement réélisés pour procéder à l’interaction. L’appel vidéo transmet de nombreux éléments identitaires non verbalisés mais véhiculés par les corps. Ce sont désormais les activités multimodales – techniques, discursives, corporelles – des locuteurs qui manifestent leur existence auprès des autres et construisent leurs identités.

1.1.3      Réduction éidétique de l’ouverture de la première visio

Nous avions observé dans les interactions précédentes (Forum, Tchat) que bien que les participantes soient géographiquement distantes et ne partagent pas toutes le même espace ni la même temporalité, elles parvenaient à se ménager un espace-temps de l’interaction. De nouveau, au cours de cette interaction vidéo synchrone, la plateforme numérique constitue un point de rencontre. Se rendre sur Skype permet aux sujets de converser ensemble. Néanmoins le logiciel ne tient d’abord que de l’espace-temps objectif. Il revient aux sujets de le subjectiviser en s’y identifiant, un espace dit personnel émerge alors. Ce nouvel espace demande à être personnalisé par l’ajout d’éléments identitaires. La subjectivisation tient de l’accomplissement individuel et technique. Reste que l’espace subjectif ne suffit à la poursuite de la rencontre. Il s’agit de faire émerger un espace-temps intersubjectif. À cette fin, la recherche de relation interpersonnelle est tenue d’être reçue, validée et ratifiée par l’ensemble des sujets impliqués dans la rencontre. Identité et altérité doivent se manifester dans les deux espace-temps numériques subjectifs, celui du Soi et celui d’Autrui. Une première présence absolue dans la plateforme numérique est primordiale, s’en suit une co-présence immédiate des sujets nécessaire à l’interaction en ligne.

Objectivité, subjectivité et intersubjectivité émergent tant dans l’espace-temps physique que dans l’espace-temps numérique. Si la co-présence des sujets se manifeste multimodalement sur la plateforme numérique, elle doit préalablement se réaliser dans des espaces physiques. Nous distinguons désormais dans l’espace physique : l’espace objectif de la salle de classe (dans l’une ou l’autre des villes), l’espace subjectif de l’environnement immédiat (posture de chacune sur sa chaise à son bureau devant son ordinateur), l’espace intersubjectif de l’artefact (l’ordinateur sur lequel se déroule l’interaction). La temporalité physique fait également l’objet de distinction : la temporalité objective de l’heure géographique (de l’une ou l’autre des villes), la temporalité subjective de l’état physique (« pour moi c’est la fin de journée alors je dois être plus en forme que vous » Élise), la temporalité intersubjective de la conversation synchrone (émergence d’un temps de l’interaction). L’espace numérique se constitue quant à lui de l’espace objectif du logiciel d’interaction numérique (Skype), de l’espace personnel subjectif de la plateforme (après identification et personnalisation), et de l’espace intersubjectif de l’appel vidéo (ouverture de la fenêtre d’appel faisant apparaître les vidéos synchrones des sujets). Enfin la temporalité numérique comprend : la temporalité numérique objective qui se superpose à l’heure géographique (de l’une ou l’autre des villes), la temporalité subjective d’émission-réception des informations (les temps de réception et émission des énoncés parfois entrecoupés d’incidents techniques), la temporalité intersubjective de la dynamique conversationnelle (adressage, distribution et régulation des tours de parole dans l’interaction). Il s’agit pour les sujets de gérer et négocier les espace-temps physiques et numériques objectifs et subjectifs dans le but d’énacter les espaces-temps physiques et numériques intersubjectifs.

Le degré d’aura phénoménologique de l’interaction numérique synchrone n’est pas augmenté uniquement par le mode vidéo mais se révèle relatif à la définition et la gestion qu’en font les participants. Les sujets appréhendent, évaluent et circonscrivent l’étendue des espaces-temps impliqués, ceux à mettre en arrière-plan et ceux à mettre en lumière. Plus cette circonscription sera activement saisie plus le degré d’aura phénoménologique des sujets sera élevé.

À ce stade de la rencontre, les sujets se connaissent et procèdent à une reconnaissance au sens Honnetien du terme, i.e. un acte performatif de confirmation intersubjective par autrui des capacités et qualités morales (Honneth, 2003). Cette reconnaissance se réalise par le renouvellement de leur intérêt mutuel, la confirmation de la relation établie entre les sujets et l’association des qualités connues (informations identitaires révélées textuellement dans le Forum et le Tchat) aux qualités nouvelles (éléments identitaires physiques transmis par la vidéo). Par là, la distance entre les identités virtuelles et les identités réelles se réduit encore. Ce début de reconnaissance fait suite à la connaissance et repose sur la manifestation des sujets à l’écran, leur ontophanie. Se dessinent ainsi des étapes dans le parcours de la rencontre.

1.2     Séquence méta-interactionnelle précédant la clôture

Suite à la séquence d’ouverture, les interactantes ont déroulé en corps d’interaction leur activité didactique. Lorsque cette activité a pris fin, l’interaction s’est dirigée vers sa clôture. Avant la séquence de clôture, Élise a introduit une nouvelle séquence dont la nature est méta-interactionnelle. Le topic de cette séquence relève d’une pratique interactionnelle de ses interlocutrices envers elle : le vouvoiement. À ce sujet, Élise souhaite porter à l’attention de ses interlocutrices que le choix d’adressage en « vous » lui semble inapproprié à cette situation d’interaction. La séquence méta-interactionnelle qui va se développer sur ce topic du vouvoiement tient de la « négociation conversationnelle » à savoir « tout processus interactionnel susceptible d’apparaître dès lors qu’un différend surgit entre les interactants concernant tel ou tel aspect du fonctionnement de l’interaction, et ayant pour finalité de résorber ce différend afin de permettre la poursuite de l’échange » (Kerbrat-Orecchioni, 2005 : 103). L’engagement dans une négociation conversationnelle trouve son origine dans le fait que « tout le matériel produit de part et d’autre durant l’interaction peut être considéré comme autant de propositions virtuelles que l’on soumet à l’évaluation d’autrui » et qu’une partie de ces propositions va donner lieu à contestation (Ibid.). La négociation conversationnelle suit le schéma général suivant (Kerbrat-Orecchioni, 2005 : 98):


  1. A fait à B une proposition (Prop) ;
  2. B conteste cette proposition, en assortissant éventuellement cette contestation d’une contre-proposition (Contre-Prop) ;
  3. Si A rejette cette Contre-Prop c’est l’amorce d’une négociation.

 

S’en suivent des procédures variables pour tenter de résorber le désaccord et enfin un état final, l’issue de la négociation, la réussite ou l’échec.

EV1SM_V0 : séquence méta-interactionnelle « vouvoiement »

1.2.1      Organisation séquentielle

Il apparaît dans le cas de l’interaction entre Élise, Judy et Sharmila que ces deux-dernières ont fait une proposition concernant l’état de la relation interpersonnelle en faisant le choix du vouvoiement tout au long de l’interaction, proposition qui se trouve contestée par Élise en fin d’interaction. La contre-proposition d’Élise – le tutoiement – ne fait pas immédiatement l’objet d’un accord mais est suivie de diverses justifications dans un sens comme dans l’autre. Le choix de pronom personnel d’adressage relève du cœur de la relation entre les interactantes en ce qu’elle définit sa nature (proximité (tu) vs distance (vous)). En effet le pronom d’adressage se définit comme un « relationème » (Kerbrat-Orecchioni, 2005), à savoir une unité relevant autant du marqueur, en ce qu’il « indique l’état de la relation en un instant T », que de l’opérateur « permettant aux participants de reconstruire en permanence cette relation » (Ibid. : 164). Cette négociation conversationnelle au sujet du relationème « vous » est donc cruciale dans la co-construction de la relation intersubjective et implique d’introduire et développer le topic avec précaution afin d’éviter un FTA sur les faces impliquées.

Sous-séquence 1 : pointage d’une pratique interactionnelle

Élise conclut la dernière sous-séquence du corps de l’interaction par une Closing Third d’évaluation positive (« c’est très intéressant ») et introduit la nouvelle sous-séquence en s’auto-sélectionnant comme nouvelle locutrice par le Turn Constructional Unit verbal « et sinon j’avais une question » et gestuel (elle lève et secoue l’index). L’intervention complète « et sinon j’avais une question mais qui n’a rien à voir avec eu:h le le SUjet de l’interaction mais eu:h » constitue par ailleurs une Pre-First (PF) préliminaire à la First Pair Part « mais euh vous vous me vouvoyez ». Cette FPP, contrairement à ce qu’indique la PF, se trouve être une assertion et non une question. En usant d’une Pre-First et en ne posant pas une question explicite du type « pourquoi me vouvoyez-vous ? » ou une requête immédiate telle que « je ne souhaite pas que vous me vouvoyez », Élise ménage les faces de ses interlocutrices, en leur laissant le libre choix d’entrer ou non dans la négociation, et sa propre face en évitant un échange abrupte avec maintien du vouvoiement et par là de la relation distante.

EV1SM_V1 : préliminaire au pointage du « vouvoiement » 

Sous-séquence 2 : malentendu vouvoyez – vous voyez

Suite à la FPP émise par Élise « vous me vouvoyez », une pause s’installe et les visages de Judy et Sharmila expriment le doute : bouches à demi ouvertes et sourcils froncés pour Sharmila et levés pour Judy. EV1C_Im1_visagedoute_AÉlise comprend alors qu’elle vient d’émettre un énoncé problématique (un « trouble source » selon Schegloff (1990)) et reprend la parole en entamant un nouveau tour par « vous ». Ce trouble introduit dans l’interaction donne lieu à une séquence spécifique : la réparation. Il s’agit d’un phénomène interactionnel qui intervient « after a responsive turn has displayed to a prior speaker that, and how, the prior turn has been misunderstood » (Schegloff, 1990 : 68). La réparation tient lieu de restauration de l’intercompréhension lorsque celle-ci a été suspendue suite à un énoncé problématique. Trois évènements interactionnels se succèdent alors : le trouble (segment problématique), l’initiation (signalement du trouble), la réparation (prise en charge du trouble). L’initiation et la réparation peuvent être émises par le locuteur à l’origine du trouble (auto-initiation, auto-réparation) ou par son interlocuteur (hétéro-initiation, hétéro-réparation).

Dans la séquence qui retient ici notre attention, le trouble introduit par l’énoncé « vous me vouvoyez » est signalé par la pause inter-tour et l’expression faciale de doute des interlocutrices d’Élise. Suite au trouble et à son signalement, une réparation devrait intervenir. Mais le tour émis alors par Judy – réponse positive – vient contrer son hétéro-initiation et entre en contradiction avec l’apparence problématique de l’échange. Il y a discordance entre le verbal (exprimant la compréhension) et le non verbal (révélant une incompréhension). Le trouble ne semble donc pas résider dans la compréhension du contenu de la FPP d’Élise mais dans sa production à ce moment de l’interaction. Cette origine du trouble se confirme dans l’échange suivant avec l’interrogation d’Élise « vous voyez c` que ça veut dire vouvoyez/ » et la réponse de Sharmila « oui ». Cette réponse positive indique que l’interlocutrice a saisi le sens de la question. Or Élise ne s’en satisfait pas dans la mesure où d’une part les interlocutrices se contentent de répondre positivement sans prendre part à la réflexion sur le vouvoiement d’autre part les visages restent dubitatifs et Sharmila émet un « euh ». Ainsi les interlocutrices pensent saisir la question mais sont dubitatives quant à l’intentionnalité de la locutrice.

Il s’agit ici d’une forme spécifique de trouble interactionnel : le malentendu. Il survient « lorsqu’il y a interprétation divergente d’un même segment de discours par les interlocuteurs en présence. Il y a alors attribution de sens par l’auditeur, mais ce sens n’est pas celui que cherchait à communiquer le locuteur » (La Forest & Vincent 1999 : 116). En outre, l’auditeur ne perçoit pas le problème d’interprétation lorsqu’il réagit ; il se trouve face à une « illusion de compréhension » (Heredia, 1986 : 50). C’est le cas au sein de cette séquence. Élise use du verbe « vouvoyer » que ses interlocutrices comprennent comme « voir » (« vouvoyez » vs « vous voyez »)[1]. Elles répondent donc positivement au fait qu’elles voient Élise non au fait qu’elles la vouvoient, et ne saisissent pas l’intérêt de cette question en fin d’interaction. Traverso (2003) distingue les sources du malentendu, i.e. les objets sur lesquels il porte (texte conversationnel, structure de l’interaction, cadre participatif, etc.), des causes du malentendu, i.e. les facteurs favorisant son apparition (données contextuelles, situationnelles, extra-situationnelles, etc.). Le malentendu entre « vous voyez » et « vouvoyez » présente une source et une cause différentes. Le malentendu trouve sa source dans l’homonymie entre ses deux segments. Et sa cause tient au dispositif d’interaction par écran. L’interaction se réalisant au moyen de la vidéo, il paraît légitime pour Judy et Sharmila qu’Élise vérifie que son image apparaît bien sur leur écran. Ce qui paraît moins légitime c’est qu’elle interroge sa visibilité après presque une heure d’interaction, alors qu’aucun incident technique n’a eu lieu. Judy et Sharmila ne savent donc comment réagir à cette interrogation indirecte dont elles ignorent l’intentionnalité bien que nécessairement existante en ce qu’elle a par ailleurs été préfacée (« et sinon j’avais une question mais qui n’a rien à voir avec eu:h le le SUjet de l’interaction mais eu:h »).

EV1SM_V2 : malentendu « vouvoyez – vous voyez »

Sous-séquence 3 : Réparation du trouble

Élise perçoit le trouble sans en connaître la nature et tente de proposer plusieurs formes d’auto-réparation : la répétition « vouvoyer » (avec interrogation directe « vous voyez c` que ça veut dire vouvoyez/ ), la paraphrase affirmative « vous dites vous » (malgré encore la réponse verbale positive à la question précédente), le complément de paraphrase négatif « et pas tu ». Ces multiples auto-réparations aboutissent à la compréhension de Judy, manifestée multimodalement par une exclamation « o:h », un mouvement de recul et un sourire. Cette séquence problématique au cours de laquelle l’interaction « piétine » (Traverso, 2003 : 50) touche à sa fin pour Judy et Élise. Mais l’échange ne peut encore progresser ; lorsque Judy cherche le soutien de Sharmila dans la formulation d’une réponse à la problématique du vouvoiement, cette dernière révèle être toujours dans l’incompréhension « quoi/ ». L’interrogation est adressée à Judy qui fait face à Sharmila mais elle se trouve dans l’incapacité de poursuivre la réparation et demande le soutien d’Élise par le regard et l’émission verbale d’hésitation « euh ». Élise prend de nouveau en charge la réparation avec trois nouvelles formes : la contextualisation (« en français quand o:n on est euh bah là on a à peu près les mêmes âges tout ça donc en- entre jeunes on se TUtoie »), l’exemplification (« tu vas dire euh TU euh comment TU vas/ euh TU vas à l’école demain ») et la reprise (« et là toutes les deux vous me dites VOUS comment v- euh comment VOUS allez euh VOUS allez à l’école demain »). Ces réparations sont soutenues par des backchannel signals émis par Judy (« oui », et répétition du « tu »). Ces nouvelles formes de réparation mettent fin à la séquence problématique et l’intercompréhension est ratifiée par les interjections « oh oui » de Judy et « oh » de Sharmila.

EV1SM_V3 : réparation trouble 

Il est possible de schématiser le déroulement de cette séquence problématique à partir de la typologie de la réparation en interaction polylogale proposée par Figols (2012) et issue des travaux de Schegloff (1990) sur la réparation dans les dilogues. Cette proposition de typologie spécifique au polylogue illustre le fait que « la réparation, quelle que soit sa structure, met en relief le lien entre les interactants, […] elle indique que les interactants sont prêts à s’entraider, à revenir sur un énoncé précédent pour comprendre l’origine du trouble, et à construire un nouvel énoncé seul ou à plusieurs » (Figols, 2012 : 102). Au cours de ce type de séquence, les interactants « façonnent l’interaction en fonction des besoins de chacun » ; par là, la réparation « met en lumière le caractère co-construit de l’interaction » (Ibid.).

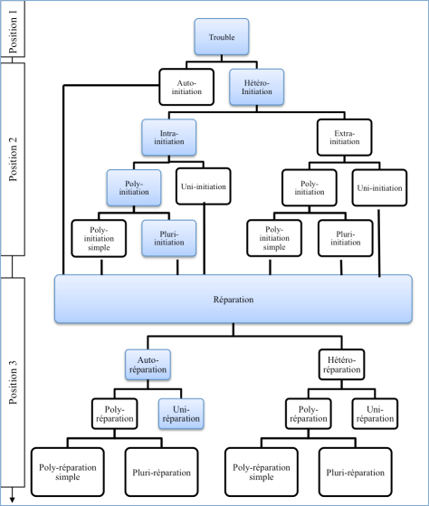
EV1C_Im2_typoreparationEV1C_Im2 : Typologie de la réparation en interaction polylogale (Figols, 2012)

L’énoncé problématique [trouble] est énoncé par Élise (« vous me vouvoyez ») et provoque une incompréhension signalée par les deux interlocutrices adressées, Judy et Sharmila, [intra-hétéro-initiation] par des émissions non verbales chez chacune d’elles (expressions faciales et pause inter-tour) [poly et pluri-initiation]. Élise se lance alors seule dans une tentative de réparation [auto-uni-réparation]. Nous ajouterons que cette uni-réparation se présente sous des formes multiples (réparation, paraphrase, complément, contextualisation, exemplification et reprise) jusqu’au rétablissement de l’intercompréhension entre l’ensemble des participants.

Sous-séquence 4 : négociation conversationnelle sur le relationème « vous »

L’intentionalité d’Élise étant désormais entendue par Judy et Sharmila, la négociation conversationnelle s’engage. À ce stade de la séquence, Élise ne conteste pas explicitement la proposition de relationème « vous » mais la remet implicitement en cause. En réponse à cette remise en cause, Judy et Sharmila proposent des justifications au choix de vouvoiement.

En premier lieu, le caractère exolingue de l’interaction est mis en relief par Judy qui évoque son apprentissage linguistique de la langue française « au lycée on a appris que: euh quand nous ne euh nous nous connaissons pas très bien on vouvoyait donc on vouvoie ». Cette assertion semble prévisible pour Élise qui assiste Judy dans sa formulation « nous ne connaissons pas » associé à un hochement de tête. Judy renforce l’aspect linguistique de la problématique du vouvoiement en confrontant la langue française à la langue anglaise « pa`ce qu’en anglais on on n’a pas les deux types de: de tu et vous », assertion confirmée par Sharmila « oui ». Si cette justification paraît reposer sur le fait linguistique et l’exolinguisme, elle prend néanmoins source dans l’évaluation de la relation interpersonnelle perçue alors comme relativement distante. Judy considère ne pas encore connaître assez Élise pour la tutoyer. Cette justification, bien que comprise « d’accord », est rejetée par Élise. Ce rejet prend la forme d’un droit de réponse en deux points : une dédramatisation / dépersonnalisation « non mais euh c’était juste euh une petite référence culturelle », une proposition d’argument dans le sens du tutoiement « là puisqu’on est des étudiantes en général on se dirait TU et pas VOUS ». EV1C_Im3_confidence_ACet argument écarte la cause du degré de connaissance mutuelle pour une explication liée au statut des locuteurs et leur appartenance à une même communauté (entre étudiants le tutoiement l’emporte). Un argument concordant est proposé « pa`ce que VOUS j’ai l’impression d’être euh une personne euh une vie- une personne plus âgée (rire) ». Cette dernière justification, plus personnalisée, prend la forme d’une confidence (« j’ai l’impression », baisse de tonalité, geste déictique d’auto-pointage itératif). Ce « discours auto-centré portant sur l’état du locuteur » (Kerbrat-Orecchioni & Traverso, 2011 : 3) a pour effet une réaction immédiate des interlocutrices relevant du « partage » i.e. phase au cours de laquelle « le confident manifeste son soutien et souvent propose solutions et conseils » (Traverso, 2000 : 206). Les réactions empathiques « oui » « oh non non » et partage de rires gênés se concluent par la fin du rejet de contre-proposition implicite de tutoiement en guise de solution à l’affect négatif d’Élise (Judy : « on peut tutoyer »).

La négociation conversationnelle pourrait prendre fin ici, néanmoins d’une part Élise cherche à minimiser l’effet de sa confidence « mais c’est » (interrompu) associé à un geste quasi-linguistique conatif d’arrêt (secoue la main), d’autre part Sharmila introduit une nouvelle justification au vouvoiement, cette fois proprement linguistique « quelque fois je dis euh tsk. le mot qui me semble le plus facile (rire) pa`ce que oui alors le conjugation du verbe euh est-ce qu’il est plus facile à conjuguer pour tu or vous/ ». Judy appuie la justification de Sharmila « oui c’est ça aussi ». Élise exploite la question rhétorique de Sharmila à des fins de clarification et prise en compte ultérieure « eh ben c’est plus facile le vous non/ pa`ce que vous avez plus naturellement dit vous ». Judy et Sharmila nuancent l’affirmation d’Élise (« quelques fois », « ça dépend ») brouillant par là même d’avantage le lien entre l’usage du « vous » comme forme linguistique pure et comme relationème constitutif de la construction intersubjective des identités. La conclusion à la négociation semble compromise et Élise exprime une forme d’abandon « bon ». Sharmila émet alors des excuses (« je suis désolée ») et une promesse non engageante « je vais essayer de dire TU ». Face à ces excuses, Élise cherche de nouveau à dédramatiser la négociation : répétition de « non », rire, de nouveau un geste quasi-linguistique conatif d’arrêt (secoue la main), « c’est pas grave du tout », dépersonnalisation (« on sait très bien avec les étrangers qui n’ont pas cette différence comme nous on a en France des deux euh c’est vrai que le vouvoiement est plus courant »), rejet d’une définition péjorative de la situation (« i` y a pas de problème ») et proposition d’une définition relativement méliorative (« c’est marrant »). Élise rétablit par ailleurs la symétrie dans la relation en explicitant le fait qu’il ne s’agit pas d’un tutoiement « à sens unique » : Élise souhaite également les tutoyer mais la configuration polylogale à distance induit un usage du « vous » non de politesse mais de pluriel (« moi j` dis vous mais pa`ce que vous êtes deux »). À ce stade de la laborieuse négociation, Judy émet un doute quant à la proposition finalement retenue « mais on peut euhm on peut tutoyer/ avec toi/ ». Élise propose son accord avec concession « bien sûr mais si c’est plus compliqué pour vous vous faites au plus simple hein » associé à un geste syllinguistique presque expressif comme pour se décharger d’une décision qui serait unilatérale. Sharmila réfute la nécessité de cette concession linguistique « non non non non pas de problème » et Élise réaffirme sa proposition « vous pouvez me tutoyer tout à fait ». La proposition est acceptée par tous les locuteurs et de nombreuses Minimal Post Expansions multimodales (« okay », « d’accord », hochements de tête, mouvement de recul) confirment définitivement la fin de la négociation.

EV1SM_V4 : négociation conversationnelle

Au cours de cette séquence méta-interactionnelle, le lien entre les participantes est mis à l’épreuve. Elles sont confrontées à un malentendu d’une part et à une négociation conversationnelle d’autre part. Chacune doit alors faire preuve d’engagement dans l’échange pour entrer en collaboration dans la résolution de ces difficultés tout en ménageant les faces impliquées. Ces deux événements interactionnels – malentendu et négociation – révèlent la forte implication d’Élise, qui persiste dans les tentatives de résolution de situations non explicitement problématiques, autant qu’ils mettent en lumière combien la multimodalité des tours façonne l’interaction. En effet les pauses, gestes, expressions faciales et regards sont révélateurs des incompréhensions qui par le verbal seul risqueraient de passer inaperçues. La perception des corps – du moins d’une partie des corps – permise par la vidéo est partie prise et partie prenante de cette séquence méta-interactionnelle. Les expressions faciales exprimant le doute (« trouble initiator »), les regards cherchant le soutien (demande d’aide à la réparation), les postures et gestes introduisant la confidence, etc. sont autant d’éléments constitutifs de l’émergence de l’intersubjectivité, de la prise en compte de l’ensemble des subjectivités impliquées et impliquantes de l’interaction. L’intersubjectivité se révèle corporellement énactée.

1.2.2      Progression thématique

1.2.2.1     La négociation conversationnelle

Au cours de la négociation conversationnelle, la relation entre les participantes est particulièrement mise à l’épreuve et par là même c’est le rapport entre les identités pour soi et les identités pour autrui qui se trouve questionné. En premier lieu, la remise en cause du vouvoiement par Élise indique en lui-même le rejet de l’identité qui lui a été attribuée. La question qui se pose alors est quel type d’identité lui a-t-il été attribué ? L’identité d’une inconnue ? D’une simple connaissance ? D’une personne âgée ? Au-delà d’une négociation sur un choix dichotomique entre un adressage en « tu » et « vous », l’échange consiste en une redéfinition des identités dans l’interaction. L’énoncé de Judy « au lycée on a appris que: euh quand nous ne euh nous nous connaissons pas très bien on vouvoyait donc on vouvoie » prend la forme d’un syllogisme elliptique avec pour prémisse majeur « nous vouvoyons ceux que l’on ne connaît pas très bien » et pour prémisse mineure implicite « nous ne vous connaissons pas très bien » induit par la conclusion « donc nous vous vouvoyons ». Bien qu’implicite, de par l’ellipse de l’affirmation « nous ne vous connaissons pas très bien », l’évaluation de la relation par Judy est claire. Élise n’est, à ce stade de la rencontre, pas une inconnue mais pas une connaissance proche non plus. Cette évaluation peut constituer un FTA d’autant plus substantiel qu’Élise a rejeté cette proposition en introduisant le topic du vouvoiement comme élément problématique de l’interaction. Il y a apparente asymétrie dans l’évaluation de la relation.

Néanmoins l’énoncé suivant de Judy « mais euh euh je sais pas » vient modaliser son évaluation qui n’apparaît alors pas comme ferme et réfléchie mais au contraire incertaine et presque mécanique, et ce d’autant plus que la réflexion n’est nécessaire qu’en langue étrangère (« en anglais on on n’a pas les deux types de: de tu et vous »). La poursuite de la négociation ne portera alors pas sur le degré de connaissance des interlocutrices mais sur la proposition d’autres sources de justification d’un recours à l’une ou l’autre forme nominale d’adresse. Élise invoque alors une « référence culturelle » qui échapperait à ses interlocutrices ne partageant pas les mêmes références culturelles et se propose de leur expliciter « puisqu’on est des étudiantes en général on se dirait tu ». Le recours à une référence culturelle associée à la locution adverbiale « en général » permet à Élise de sortir de l’évaluation intersubjective de la relation pour passer à un cadre de norme générique. Ce cadre présente l’avantage d’être incluant et indiscutable. Les trois participantes appartiennent à une même communauté dont la pratique est le tutoiement. Dès lors, ne pas tutoyer Élise revient à l’exclure de ce cadre et induire un affect négatif révélé dans sa confidence (« pa`ce que VOUS j’ai l’impression d’être euh une personne euh une vie- une personne plus âgée »). La problématique socio-culturelle étant résolue et ce dans le sens de l’adressage incluant en « tu », seule la difficulté linguistique persiste. Cette dernière va faire attribuer une nouvelle identité dans l’interaction à Judy et Sharmila : celle d’étrangères. L’énoncé émis par Élise dans le but de dédouaner ses interlocutrices, « on sait très bien euh avec les étrangers qui n’ont pas cette euh différence comme nous on a en France », catégorise les participantes comme appartenant à deux communautés différentes : les Français et les étrangers. La première communauté renvoie explicitement à Élise « on », « nous en France », la seconde implicitement à Judy et Sharmila « les étrangers qui n’ont pas cette différence ». L’énoncé « c’est marrant en France que vous me vouvoyez » renforce ensuite le caractère impropre de l’adressage en « vous » qui n’aurait pas lieu d’être selon la locutrice si elles appartenaient toutes à la même communauté (celle des Français). La négociation tient alors entre un adressage en « tu » symétrique et incluant, faisant des participantes les membres d’une même communauté (de jeunes étudiantes), et un adressage en « vous » asymétrique et excluant, uniquement justifiable par l’appartenance à deux communautés distinctes (Français et étrangers). De fait Judy et Sharmila acceptent la contre-proposition d’Élise d’adoption du tutoiement participant de l’évolution horizontale de la relation entre les participantes.

1.2.2.2     Les besoins identitaires

Cette séquence méta-interactionnelle met particulièrement en évidence l’un des besoins inhérents au processus identitaire : l’intégration. En effet Élise cherche, au cours de cet échange, à intégrer l’ensemble des participantes au sein d’un même groupe et à confirmer cette intégration par un relationème à la fois marqueur et opérateur de la relation ainsi co-construite. La séquence révèle également le besoin de contrôle développé par les locutrices dans la longue négociation conversationnelle au cours de laquelle de multiples justifications sont exprimées afin de choisir explicitement et volontairement le relationème adapté aux attentes et compétences de chacune. Par ailleurs Élise exprime son besoin de valorisation en tant que « jeune étudiante » par opposition à une définition identitaire dévalorisante dans cette situation (celle de « personne âgée »). Enfin la corporéité de l’interaction – échanges de regards, régulation par les gestes, prise en compte des pauses et postures – participe de la satisfaction des besoins d’individuation et d’existence au cours des échanges.

Ainsi Judy et Sharmila avaient attribué une identité à Élise – fondée sur une relation distante – qui n’a pas été ratifiée mais a fait au contraire l’objet d’une négociation à l’issue de laquelle identité pour soi et identité pour autrui ont été accordées.

1.3       Séquence de clôture

Suite à cette séquence méta-interactionnelle, les participantes initient la clôture de cette première interaction par visio. Une pré-clôture précède la séquence de clôture et une post-clôture lui succède. Nous les analysons dans ce qui suit.

EV1C_V0 : clôture d’interaction Visio1

1.3.1      Organisation séquentielle

1.3.1.1     La pré-clôture

La séquence méta-interactionnelle prend fin lorsqu’un accord est trouvé et ratifié par des signaux multimodaux (« okay », « d’accord », hochements de tête, mouvement de recul). S’installe une courte pause à laquelle succèdent des marqueurs de clôture. Deux conclusifs sont en effet émis en chevauchement par Judy et Élise : «  hum » pour la première et « bon » pour la seconde. Ces conclusifs confirment l’achèvement de la séquence méta-interactionnelle qui a fait suite au corps de l’interaction. Un nouveau topic pourrait être entamé mais le tour suivant émis par Judy propose de se diriger vers une clôture de l’interaction « mais je pense que c’est l’heure ». Cette forme de pré-clôture permet à la locutrice de proposer de mettre fin à la conversation tout en ménageant les faces impliquées dans la mesure où il ne s’agit pas d’un choix personnel mais d’une contrainte extérieure et que la formulation est indirecte. Interagissant dans le cadre d’un cours de didactique, les participantes observent un contrat implicite selon lequel elles entament l’interaction au début de l’heure de cours et l’achève à sa fin. L’indication « c’est l’heure » fait coïncider la temporalité physique contextuelle de la classe et la temporalité numérique de l’interaction en ligne. Le tour de Judy faisant l’objet d’une modalisation (« je pense »), Sharmila vient confirmer l’échéance « la fin de l’heure ». Ces verbalisations s’accompagnent de détournement des visages ; les locutrices regardent la salle autour d’elles en quête d’indices confirmant la nécessité de raccrocher. Un échange de regard entre Judy et Sharmila soutenu verbalement (« oui ») apporte une confirmation à la décision de mettre fin à l’interaction.

EV1C_V1 (vidéo ralentie) : « fin de l’heure »

1.3.1.2     La clôture

Sous-séquence 1 : Projet

Suite à l’annonce de l’échéance imminente, les locutrices cherchent par quel moyen clôturer l’interaction et tâtonnent : « oui euhm » (Sharmila), « alors euh » « donc » (Judy). Élise prend alors le relai en proposant de clôturer sur l’un des actes prototypique de la clôture ; le projet (avec le souhait et les remerciements) (Traverso, 1996, 84). Le projet concerne « l’avenir commun » des interactants et consiste à « exprimer que l’on prévoit une prochaine rencontre » (Ibid. : 86). Élise, par ce tour, explique en effet que mettre fin à l’interaction ne signifie pas se quitter mais se revoir ultérieurement, rendant ainsi la fin de l’échange moins abrupte « eh ben ça veut dire qu’on se revoit la sm`aine prochaine/ ». L’intonation montante du tour d’Élise indique qu’elle cherche confirmation auprès de ses interlocutrices. Si Judy confirme fermement « oui », Sharmila modalise sa réponse « oui je pense » et se trouve reprise par la première « oui c’est ça ». Le projet confirmé, les interactantes entrent dans l’évaluation de la rencontre.

Sous-séquence 2 : Évaluation positive de la rencontre

Sharmila propose un bilan positif à visée euphorisante « c’était vraiment bien de vous voir » confirmé en chevauchement par Judy et Élise « oui ». L’évaluation positive ne porte ici pas exactement sur la conversation qui vient de se dérouler mais sur son mode – la vidéo – comme le souligne le geste syllinguistique illustratif de Sharmila accompagnant le verbe « voir ».

EV1C_V2 : « vous voir »

Cette remarque provoque le rire des trois participantes. Élise renvoie l’évaluation positive « bah pareil pour moi » et renchérit « effectivement ». Aucun des modes interactionnels précédents n’avaient fait l’objet d’une évaluation positive ni même de quelque métadiscours que ce soit. La vidéo apparaît vraisemblablement porteuse d’une valeur supplémentaire dans l’interaction, valeur telle qu’elle mérite d’être mentionnée par les participantes.

Sous-séquence 3 : Souhait

Suite à l’acte de projet et au commentaire méta-interactionnel, un acte de souhait est émis par Élise « bon bah écoutez bah passez une euh bonne journée ». Par ce souhait Élise fait preuve d’adaptation à ses interlocutrices en ce qu’elle prend en compte la divergence de temporalité géographique (18h30 pour elle à Lyon, 09h30 pour Judy et Sharmila à Berkeley). Judy et Sharmila remercie Élise mais ne font quant à elles pas preuve d’adaptation à la situation d’interaction puisqu’elles lui retournent le souhait sans le personnaliser. En revanche, Sharmila se reprend pour tenir compte de l’histoire conversationnelle des participantes. En effet, après avoir adressé Élise en vous dans son souhait « à vous aussi », elle procède à une auto-reprise avec modification du pronom d’adresse « à TOI aussi », ce qui ne manque pas de provoquer le rire des participantes. Judy effectue alors une hétéro-reprise du souhait avec l’adressage en « tu », « à toi aussi » et Élise associe son remerciement à un geste syllinguistique déictique pointant furtivement Sharmila, mais non visible à l’écran de ses interlocutrices.

EV1C_V3 : « oui merci »

Élise cherche à éviter le réengagement dans une séquence méta-interactionnelle sur l’adressage en précisant « pas d` souci » et produisant de nouveau l’acte de projet « et p`is à la s`maine prochaine alors ».

Sous-séquence 4 : Salutations finales

Par les marqueurs « ouais » et «  d’accord », Judy et Sharmila ratifie la clôture et enchaînent avec les salutations finales ; « au revoir » initié par Sharmila et répété par Judy auquel Élise répond « allez salut », accompagnés de gestes de waving. Sharmila formule une nouvelle salutation finale « bye » également reprise par Judy et également accompagnées de waving.

EV1C_V4 : salutations finales

1.3.1.3     La post-clôture

Si les salutations finales multimodales émises par les participantes indiquent que l’interaction est close, la connexion numérique quant à elle maintient la situation de face à face. Aussi appartient-il aux interactantes de mettre techniquement fin à la communication après l’avoir close verbalement. C’est Judy qui va cliquer sur l’icône permettant de raccrocher tandis qu’Élise a le réflexe de rompre le face à face en refermant le capot de son ordinateur. L’une agit sur l’écran en tant qu’interface numérique, l’autre sur l’écran comme artefact matériel.

EV1C_Im4_raccrochagenumetmec_AEV1C_Im4: raccrochage numérique (Judy) et mécanique (Élise)

Élise réalise que ce geste automatique n’est pas approprié à la situation dans la mesure où d’autres actions sont nécessaires suite à la clôture : se déconnecter de la plateforme et la quitter, mettre fin à l’enregistrement d’écran et le sauvegarder (particulièrement dans le cas de ces interactions enregistrées). Elle revient alors sur son geste en réouvrant son ordinateur pour procéder à ses actions post-clôture. Notons par ailleurs que quitter l’interaction numérique consiste également à se défaire des artefacts qui isolaient les participantes de leur espace physique. Ainsi dès la clôture verbale conclue, Sharmila initie le retrait de son casque audio en portant les mains à ses écouteurs.

EV1C_Im5_retraitcasque_AEV1C_Im5 : retrait casque en post-clôture

En post-clôture définitive de l’espace-temps de cette interaction, chacune des participantes quittera sa place devant l’écran et la salle dans laquelle chacune se trouvait.

Ainsi au cours de cette séquence de clôture, les participantes cherchent à mettre harmonieusement fin à l’interaction en évaluant positivement la rencontre qui vient de se dérouler et projeter sa suite. Et au-delà, c’est le mode particulier de l’interaction qui entre en jeu dans la séquence de clôture et la façonne. En effet les participantes verbalisent la particularité de cette interaction par rapport aux précédentes (forum et tchat). Elles ont eu ici la possibilité de se voir et évaluent positivement cette opportunité. Pour autant le sujet n’est pas plus développé, il semble délicat et provoque le rire. La réaction du rire est désormais clairement intrinsèquement liée aux apparitions des interactantes à l’écran (rire à l’apparition du compte Skype de la future interlocutrice, rire à l’apparition des visages au décrochage, rire à l’évocation du mode vidéo). Parler de l’apparition de l’autre à l’écran c’est parler de son corps, aussi une relative gêne ou un quelque embarras peuvent-ils se faire sentir. Le sujet ne sera donc pas explicitement exploité outre mesure par les interactantes.

1.3.1.4     Métaphores du soi /chez soi / flux

L’interaction par visio participe de la métaphore du chez-soi (Georges, 2010) et plus spécifiquement ici du chez nous. Il est en effet primordial pour les participantes de converger dans l’espace numérique de la plateforme Skype afin de pouvoir mener à bien la rencontre en ligne. C’est ici à une « architecture de mise en visibilité de soi et de vision vers l’extérieur » (Ibid.) à laquelle œuvrent les participantes. Au cours de la séquence d’ouverture, ce « moment de haute tension » (Laver, 1981 : 291), les interactantes collaborent dans un projet d’énaction d’un chez nous interactionnel. Cette énaction est celle de la métaphore du flux (Georges, 2010) qui devra être maintenu tout au long de l’interaction jusqu’à sa clôture. Cette séquence finale constitue alors le moment de rupture du flux interactionnel et doit être engagée avec précaution. Il s’agit de ménager le soi et sa métaphore (Ibid.) à l’écran d’autrui qui va progressivement disparaître. Les usagers cherchent à raccrocher l’échange en ligne, se détacher du chez-nous numérique ainsi construit, reprendre leurs activités externes, pour mettre en suspens le flux interactionnel numérique en attendant la prochaine conversation en ligne. Une déconstruction de l’intersubjectivité écranique, un retour à la subjectivité hors écran.

1.3.1.5     Décor et façade

La mise en pratique des métaphores du soi, chez nous et flux ne pourraient être possible sans les arrangements technico-corporels auxquels s’adonnent les interactantes. La définition de la situation d’interaction se réalise par l’expression des façades et décors impliqués dans la rencontre. Il est apparu dans la séquence méta-interactionnelle précédant la clôture et dans la clôture elle-même que les émissions verbales n’étaient pas suffisantes à la bonne conduite de l’interaction. Les éléments posturo-mimo-gestuels prennent part à l’intercompréhension, la régulation, l’organisation et la coordination dans l’interaction. L’inscription des façades à l’écran et la perception des décors donnent des éléments de réponses aux quatre questions du parleur – m’entend-on ? M’écoute-t-on ? Me comprend-on ? Qu’en pense-ton ? – et participent ainsi de la « félicité interactionnelle » (Cosnier, 1996). Par la vidéo, les « analyseurs corporels » (Lipps, 1903) des interactants sont mis en œuvre et permettent une échoïsation de part et d’autre de l’écran facilitant la prise en compte des subjectivités dans l’interaction. La corporéité de l’action n’est pas complète dans la mesure où la vidéo ne capture qu’une partie des corps et donc des émissions voco-posturo-mimo-gestuelles. Pour autant, la synchronie interactionnelle reste moins ardue en interaction vidéo qu’en interaction écrite ici particulièrement logocentrée. D’autant plus que même si toute la façade du locuteur n’est pas perçue par son interlocuteur, sa mise en mouvement possède également une fonction énonciative – et pas seulement énoncive – autorisant par là les interactants à vivre physiquement la conversation. Rappelons en effet que « la mise en corps de la pensée servirait d’intermédiaire nécessaire à sa mise en mots » (Cosnier, 2004). Ainsi les façades physiques des interactants et leur retransmission numérique partielle à l’écran participent conjointement de l’émergence de l’interaction multimodale à distance. Les décors impliqués jouent quant à eux le rôle de coordinateurs entre les impératifs spatio-temporels physiques dans lesquels s’inscrit la rencontre et les conditions spatio-temporelles numériques de l’interaction en ligne. L’écran fait alors figure d’interface entre les activités physiques et numériques. Et les interactants collaborent dans cette activité de mise en relation, d’articulation des multiples décors et façades impliqués, de jonction, d’interfaçage voire d’interfaçade.

1.3.1.6     Cadre de l’expérience

Le cadre primaire de la séquence de clôture d’interaction vidéo consiste à mettre fin aux activités de didactique des langues et se quitter. Cependant une transformation de cadre s’opère au cours de cette clôture avec superposition de strates. Il s’agit pour les locutrices de faire le point sur l’état de leur relation, évaluer le mode interactionnel auquel elles ont eu recours, se situer dans leur histoire conversationnelle, se quitter harmonieusement en projetant la prochaine interaction. Cette superposition de strates révèlent le travail relationnel accomplit par les participantes. Il ne s’agit pas seulement de réaliser un échange didactique mais également de construire une relation interpersonnelle. Par là, les interactantes renforcent leur lien intersubjectif en l’inscrivant dans le passé et le futur de leur histoire commune.

1.3.1.7     Les besoins identitaires

Au cours de la séquence de clôture de la première interaction vidéo des participantes, celles-ci valorisent chez chacune d’entre elles le besoin d’intégration au groupe. La projection d’une prochaine interaction les inscrit dans une histoire conversationnelle commune en cours. Il y a ritualisation de la rencontre avec la systématisation progressive de la proposition-rappel de « se revoir la semaine prochaine ». La séparation en fin d’interaction est rendue plus aisée par la promesse d’une poursuite de la rencontre. La suspension du besoin d’existence, liée à la clôture, apparaît alors moins rude. Par ailleurs, par l’évaluation positive de la rencontre, ce sont autant les participantes qui sont valorisées que le mode interactionnel. Chacune des participantes partage un sentiment positif quant au fait d’avoir pu se voir en conversant. En outre, le besoin de contrôle d’Élise est satisfait par Sharmila qui modifie sa forme d’adressage pour correspondre aux attentes de son interlocutrice. La négociation de relationème précédemment initiée par Élise est donc désormais prise en compte dans l’énonciation de Sharmila. Par là, Sharmila se valorise également elle-même en ce qu’elle se montre capable d’adaptation linguistique et sociale. Les besoins intersubjectifs de chacune étant pris en considération, elles peuvent se quitter harmonieusement dans l’attente du prochain échange.

1.3.2      Réduction éidétique de la clôture de la première visio

Au cours de l’ouverture d’interaction vidéo, nous avions pu observer la mise en œuvre d’un espace-temps intersubjectif par les sujets. En effet, le logiciel Skype ne tenant d’abord que de l’espace-temps objectif, il revenait aux sujets de le subjectiviser en s’y identifiant, faisant ainsi émerger un espace dit personnel. Ce nouvel espace demandait à être personnalisé par l’ajout d’éléments identitaires. La subjectivisation relevait de l’accomplissement individuel et technique. Il s’agissait ensuite de faire émerger un espace-temps intersubjectif permettant la co-présence immédiate des sujets, nécessaire à l’interaction en ligne. Objectivité, subjectivité et intersubjectivité se trouvaient énactés technico-corporellement tant dans l’espace-temps physique que dans l’espace-temps numérique.

À l’inverse, la clôture d’interaction relève de la déconstruction des espaces-temps intersubjectifs précédemment énactés. Au cours de cette séquence, les sujets cherchent à se détacher d’autrui et de ce qui les liait. Le passage de la co-présence par écran à la distance implique la rupture du flux spatio-temporel qui se trouvait jusque-là maintenu technico-corporellement. C’est donc de la même manière que les sujets vont se détacher, en initiant un retrait de l’espace-temps numérique intersubjectif (clôture d’interaction par écran), puis de l’espace-temps numérique subjectif (déconnexion de la plateforme) d’une part et de l’espace-temps physique intersubjectif (en se détournant de l’artefact) et enfin de l’espace-temps physique subjectif (en se retirant du bureau) d’autre part.

Le degré d’aura phénoménologique de l’interaction numérique synchrone se trouve alors progressivement réduit jusqu’à l’évanouissement[2] des espaces, temps et sujets de l’interaction en ligne. De la pré-ouverture d’interaction à sa post-clôture, le degré d’aura phénoménologique progresse jusqu’à satisfaction mutuelle des sujets avant de régresser jusqu’à leur disparition.

À ce stade de la rencontre, l’expérience que les sujets font les uns des autres fait l’objet d’une conscientisation. Cette dernière concerne tant le traitement langagier que technique qui est fait de la relation intersubjective (forme d’adressage et mode ontophanique). La quête de reconnaissance (Honneth, 2003) entre les sujets se révèle continue et activement performée. Par cette reconnaissance, soit attribuée soit sollicitée mais toujours accordée, la distance entre les identités pour soi et les identités pour autrui ne cesse de se réduire.

2        La fin de la rencontre (dernière séance Skype)

À la première interaction vidéo, ont fait suite cinq autres interactions au rythme d’une par semaine. Nous n’analyserons pas ici l’ensemble de ces interactions afin d’éviter redondances et longueurs. Nous choisissons, au contraire, de mettre en regard la dernière de ces interactions avec la première. Il s’agit donc ici d’étudier la sixième séance de visio entre Élise, Judy et Sharmila. Six semaines se sont écoulées depuis leur première interaction vidéo.

2.1       L’ouverture d’interaction vidéo

Cette sixième interaction est initiée par les participantes du côté de Berkeley.

EV6O_V0 : ouverture dernière séance visio trinôme A

2.1.1      Organisation séquentielle

2.1.1.1     Pré-ouverture

Sur Skype, les participantes étant désormais identifiées et leur relation ratifiée, il leur est possible d’émettre l’appel vidéo sans mise en relation préalable. Aussi Judy et Sharmila émettent-elles l’appel vidéo sur la plateforme à destination d’Élise. L’émission de l’appel constitue la pré-ouverture de l’interaction et se réalise au moyen de plusieurs sous-séquences.

EV6O_V1 : séquence de pré-ouverture dernière séance visio trinôme A

 

Sous-séquence 1 : Choix et identification de l’autre comme futur partenaire de l’interaction

Quelques instants avant l’ouverture d’interaction vidéo, Élise a procédé à sa connexion sur la plateforme Skype. Cette connexion a pour effet l’apparition d’un pop up sur l’écran de Judy et Sharmila, elles-mêmes déjà connectées à la plateforme (toujours via le compte Skype de Judy). Ce pop up indique aux usagers que l’un de leur contact vient de se connecter à la plateforme, qu’il est désormais en ligne.

EV6O_V2 : signalement Skype de connexion d’un contact 

Malgré l’apparition du signalement de présence d’Élise en ligne, Judy et Sharmila poursuivent d’abord leur conversation puis se rendent sur Skype et y perçoivent la présence d’Élise par son compte « etulyon3 » affiché dans les contacts et précédé de l’icône verte de disponibilité. Cette indication numérique de présence d’Élise sur la plateforme fait dire à Judy « okay elle est là ». Elle recentre alors sa fenêtre Skype qui va devenir son espace d’activité principal et décide de lancer l’appel vidéo en cliquant sur l’icône. L’action technique de clic et accompagnée verbalement « video call ».

EV6O_V3 : repérage du contact et décision d’appeler

Ce lancement de l’appel vidéo renvoie à la préphase de repérage et décision de saluer décrite par Kendon (1990) dans son analyse des salutations en présentiel. Judy repère sa future interlocutrice et décide d’entrer en contact avec elle. Comme observé dans la séquence de pré-ouverture de la première visio, le lancement de l’appel modifie l’aspect de l’interface. Sur un arrière-plan foncé, apparaissent deux images : l’une fixe est celle de l’avatar d’Élise dont le pseudo Skype figure au-dessous, l’autre mobile est la vidéo prise en temps réel par la webcam de Judy et Sharmila qui se voient apparaître à l’écran. Des métadonnées signalent le lancement de l’appel entre ces deux participantes : « calling » accompagné d’un indicateur de progression. De nouvelles actions sont rendues possibles : raccrocher, couper son microphone, agrandir la fenêtre d’appel, et une icône « + » dans une bulle permet d’ouvrir le tchat intégré, autant d’outils pour configurer l’interaction naissante.

EV6O_Im1_fenetreappel_AEV6O_Im1 : fenêtre lancement d’appel visio Skype

Sous-séquence 2 : Organisation de la convergence

– Approche initiale

Le lancement de l’appel établit la connexion entre les locutrices. Cette connexion réduit la distance entre les participantes. Aussi rapprochons-nous cette sous-séquence de la phase d’approche initiale (Kendon, 1990) au cours de laquelle la distance se réduit et les participantes qui initient l’interaction se préparent à l’échange. Durant ce temps de lancement de l’appel, les avatars apparaissent à l’écran et une tonalité retentit. Aussi Sharmila réagit-elle aux apparitions en lançant une salutation virtuelle « oh hi » et à la tonalité en l’imitant.

EV6O_V4 : Réaction de Sharmila aux apparitions d’avatar

Simultanément aux réactions verbales de Sharmila, Judy ajuste techniquement l’outil dès lors que l’avatar fait place à la vidéo captée en synchronie. En effet à l’apparition de la vidéo, seul le visage de Judy étant cadré, celle-ci décale l’artefact de droite à gauche afin d’inclure Sharmila dans le champ de la webcam.

EV6O_V5 : cadrage webcam en pré-ouverture

Par cet arrangement technique, Judy configure l’image que recevra Élise au décrochage de l’appel. La configuration polylogale – une participante d’une part de l’écran et deux de l’autre part – implique des efforts supplémentaires afin d’inclure visuellement chacune des participantes dans l’interaction vidéo. C’est ici Judy qui prend en charge techniquement la manifestation des locutrices à l’écran. Sharmila ne s’en préoccupe pas à ce stade ; elle ne cherche pas à placer son corps dans le champ.

Durant cette phase d’approche les locutrices échangent sur leur état physiologique, en ce qui est le début de journée pour elles (09h du matin à Berkeley). Une courte pause fait suite à cet échange personnel et révèle l’absence de tonalité d’appel sur la plateforme, conduisant Judy à questionner l’émission de l’appel « I don’t know if it’s calling her ». Si le lancement physique de l’appel a été réalisé par Judy (repérage du contact, clic sur le compte et enfin clic sur l’icône « video call »), le lancement technique de l’appel n’est pas encore effectif à ce stade. La connexion d’appel n’est pas encore établie. C’est alors le retentissement de la tonalité qui finalement indique aux interactantes que l’appel est bien lancé et signalé à leur future interlocutrice. Ce retentissement surprend d’abord Judy – « whoop » et mouvement de recul – mais la rassure ensuite sur le bon fonctionnement technique de la plateforme – « yah ».

  EV6O_V6 : Interrogation sur le lancement de l’appel

Bien que perçue positivement en ce qu’elle confirme le bon fonctionnement de la connexion, la tonalité d’appel dévoile un problème en terme de configuration technique. En effet le volume audio se révèle trop élevé alors que son réglage sur l’ordinateur est au plus bas. Judy s’en trouve contrariée (« shi:t ») et s’interroge sur l’origine de ce décalage (« what’s going on in here/ »). Elle entreprend alors d’une part une vérification du réglage audio de l’ordinateur et se lance d’autre part dans la recherche d’accès au réglage audio du logiciel Skype. Mais sur la plateforme, aucune icône n’est immédiatement disponible à cet effet, il est nécessaire de se rendre sur l’onglet « conversations » puis de cliquer sur « augmenter le volume » ou « diminuer le volume ». Des raccourcis clavier sont également disponibles («⌥⌘î» sur Mac). N’en ayant pas connaissance, Judy ne parviendra pas à saisir de quelle manière diminuer le volume audio sur Skype avant le décrochage de son interlocutrice.

EV6O_V7 : Réglage volume ordinateur/logiciel

Il s’agit donc pour Judy de tenter d’opérer une première reconfiguration de l’espace-temps interactionnel avant même la manifestation de son interlocutrice. Cette tentative d’ajustement pré-interactionnelle se trouve en effet permise et initiée par les émissions sonores de l’outil lui-même et non plus des interactants.

– Salutation distante

À ce stade de l’interaction, Élise n’a pas encore démarré son enregistrement d’écran. La réception de l’appel en tant que summon (Schegloff, 1968) ou forme de salutation distante (Kendon, 1990) ne nous est donc pas visible à partir de son écran. Néanmoins, l’émission-réception de l’appel nous est confirmé par le changement de posture d’Élise simultané à la tonalité d’appel de Judy et Sharmila ainsi que par l’audio de la caméra externe. Élise met en effet fin à son activité – visionnage de la vidéo support de l’activité didactique à venir – pour lancer son enregistrement d’écran avant de décrocher l’appel vidéo. Par là Élise reçoit et accepte la salutation distante non seulement en tant que salutation mais en tant qu’invitation à l’interaction.

EV6O_V8 : Réception de l’appel par Élise

 

Sous-séquence 3 : Création d’un espace interactionnel commun

– Approche finale

Le décrochage d’Élise a valeur d’acceptation de l’interaction. Dès lors les vidéos synchrones révèlent les corps mobiles des interactantes. Les avatars font place aux visages à l’écran. Il s’agit d’une forme d’approche finale (Kendon, 1990) ; les interactantes se regardent à leur apparition mutuelle mais ne sourient pas encore. Les visages restent fermés et celui de Sharmila n’est même pas encore visible à l’écran. Malgré l’effort de cadrage technique fourni par Judy, sans la collaboration corporelle de Sharmila cette dernière reste numériquement imperceptible. Il lui reviendra donc de se rendre visible en ouverture d’interaction. Par ailleurs, l’interaction vidéo devenant la principale activité des locutrices, celles-ci configurent l’espace de leur écran en conséquence – centrage de la fenêtre Skype par Judy avant de lancer l’appel vidéo et par Élise après avoir décroché l’appel. La configuration est tout de même différente sur les deux écrans : chez Élise, la fenêtre Skype est quasiment en plein écran tandis que chez Judy et Sharmila, elle reste de taille assez minimale.

EV6O_V9 : Décrochage de l’appel et apparitions à l’écran

            Cette séquence de pré-ouverture de dernière visio est à l’image de celle de la première visio – aménagement de l’interaction à venir – à ceci près que les identités et relations entre les interactantes sont d’ores et déjà ratifiées par l’outil et les participantes. L’initiation de la pré-ouverture n’est donc plus conditionnée à l’entrée en contact des locutrices mais uniquement à la connexion des participantes et au signalement de leur présence en ligne. Dès la présence perçue, les trois sous-séquences de pré-ouverture décrites par Mondada (2008) en interaction mobile ont pu de nouveau être observées et décrites à partir des phases de salutations successives décrites par Kendon (1990) : le choix et l’identification de l’autre comme futur partenaire de l’interaction à venir dont la préphase de repérage et décision de saluer, l’organisation de la convergence avec l’interlocuteur imminent dont la salutation distante et l’approche initiale, la construction d’un espace interactionnel commun dont l’approche finale. En premier lieu, Judy repère et sélectionne la co-participante avec laquelle elle va interagir en cliquant sur le lien portant son nom et précédé de l’icône verte de disponibilité. En second lieu, la convergence entre les interlocutrices se réalise par des arrangements technico-corporels. Durant la phase d’approche initiale que constitue la connexion entre les interactantes, Judy cherche d’une part à recadrer le champ de la webcam afin d’y inclure sa co-participante et d’autre part à opérer une première reconfiguration technique de l’espace-temps interactionnel (tentative de réglage audio). L’émission de la sonnerie d’appel reçue et acceptée par Élise participe des salutations distantes. Enfin, l’espace interactionnel commun est aménagé d’une part par les participantes qui se placent dans la salle physique devant leur ordinateur et dans l’espace numérique de la plateforme et d’autre part par Skype qui ouvre une fenêtre dédiée à l’appel vidéo. L’apparition des corps mobiles des participantes et l’émergence des regards tiennent alors de l’approche finale. L’ouverture d’interaction peut dès lors succéder à cette séquence de pré-ouverture.

2.1.1.2     Ouverture :

 

La séquence d’ouverture de la dernière interaction visio se réalise également au moyen de sous-séquences successives.

EV6O_V10 : Séquence d’ouverture visio6

 

Sous-séquence 1 : salutations rapprochées

Au décrochage de l’appel, Élise procède d’abord au centrage de la fenêtre Skype plaçant ainsi l’appel vidéo au centre de ses activités, et mettant ses interlocutrices et elle en situation de face à face. Elle initie alors les salutations verbales « salut » auxquelles répondront identiquement Judy et Sharmila « salut ». Ces salutations révèlent une évolution dans la relation entre les participantes en ce qu’il s’agit, en cette ouverture de dernière séance, d’une salutation moins formelle que celle émise à la première séance (« bonjour »). Notons que le rire reste associé à ces salutations quelle qu’en soit leur forme, il demeure attaché à l’apparition des interactantes à l’écran. Précisons néanmoins que, lorsque les avatars font place aux vidéos synchrones, seuls les visages d’Élise et Judy sont perceptibles à l’écran. Malgré la tentative de cadrage de Judy au cours de la phase d’approche initiale, Sharmila reste hors champs au cours de la phase d’approche finale. C’est en cette phase de salutation rapprochée que Sharmila entreprend de se manifester à l’écran. La difficulté de manifestation à l’écran réside ici dans la configuration polylogale asymétrique et le cadre statique de l’interaction assise à un bureau en salle de classe. Placer deux bustes dans le champ court de la webcam n’est réalisable qu’à condition de rapprocher considérablement les corps des deux co-participantes. La manœuvre est donc délicate en ce qu’elle peut constituer un FTA sur les territoires des interactantes. Aussi Sharmila se contente-t-elle de pencher son visage ponctuellement en l’occurrence ici au moment de saluer Élise.

EV6O_V11 : Salutations rapprochées

 

Sous-séquence 2 : salutations complementaires

Les interactantes poursuivent cette séquence d’ouverture par des salutations complémentaires initiées par Sharmila « ça va / » à l’endroit d’Élise. La réponse de cette dernière sera courte et positive respectant l’aspect souvent purement rituel d’un « ça va/ » qui n’a pas véritablement valeur de question (Traverso, 1996, 71). Si Élise apporte une réponse préférentielle à cette salutation complémentaire, lorsqu’elle la retourne à ses interlocutrices celles-ci l’interprètent différemment. Judy apporte d’abord également une réponse préférentielle « oui » avant de la modifier et l’aligner sur la réponse marquée de Sharmila « euh fatiguée ». Judy modifie sa réponse en surenchérissant « très fatiguée » et se trouve reprise par Sharmila qui ajoute également l’adverbe d’intensité à sa réponse initiale « très fatiguée ». Par ces réponses marquées, Judy et Sharmila renseignent leur interlocutrice sur leur état physiologique, celui-ci pouvant affecter la qualité de l’interaction en cours. Cet échange n’est pas sans rappeler celui des salutations complémentaires de la première interaction vidéo au cours desquelles Élise évoquait l’état physiologique de Judy et Sharmila : « oui oui bah écoutez ça va hein moi c’est la fin de fin de journée comme euh je vous disais la dernière fois donc je suis peut-être plus en forme euh que vous qui démarrez la journée seulement ». Cette évaluation était confirmée par Judy « oui » et les rires des trois participantes. Par ce tour, Élise reprenait déjà l’échange de l’interaction précédente par tchat et effectuait un rappel de la configuration temporelle de cette interaction synchrone à distance – décalage horaire – induisant un état physiologique asymétrique entre les participantes. Il s’agit dans ces trois formes de salutations complémentaires, au cours de l’ouverture du tchat, de la première visio et ici de la dernière visio, d’excuser par avance Judy et Sharmila d’une activité interactionnelle potentiellement plus faible que celle d’Élise. Le caractère récurrent de ce type de réponse en salutation complémentaire est souligné par Sharmila en Closing Third « comme toujours ».

           

EV6O_V12 : Salutations complémentaires

Sous-séquence 3 : Commentaire de façade/décor

EV6O_V13 : Commentaire de façade

La séquence d’ouverture en cette dernière interaction inclut une sous-séquence qui semblait précédemment inenvisageable : ce que nous nommerons le commentaire de façade. Le commentaire de façade est à l’instar du commentaire de site « un thème qui perd beaucoup en “sécurité” du fait qu’il concerne un des participants » (Traverso, 1996, 112). Commenter l’apparence physique de l’interactant peut constituer une ingérence verbale dans le territoire d’autrui au risque de causer un FTA. Il semble donc préférable de, soit émettre un commentaire positif relevant potentiellement de la FFA, soit prendre des précautions à la production du commentaire. Or dans le cas présent, Élise émet son commentaire sous la forme d’une petite moquerie. Elle parcourt du regard ses interlocutrices à l’écran émet son observation à l’oral et accompagne sa remarque d’un rictus (remarque d’abord adressée à l’une des interlocutrices puis aux deux) « et t’as encore et vous j` vois qu` vous avez encore euh vous avez des manteaux là/ ». La remarque d’Élise forme un énoncé problématique dont la réparation est hétéro-initiée par Sharmila qui ne l’a pas compris ou entendu « quoi/ ». La réparation d’Élise prend la forme d’une reprise avec accompagnement non verbal « vous avez vos manteaux » et geste syllinguistique iconique. La réparation est alors ratifiée par Judy « oui ».

            EV6O_V14 : Réparation multimodale

Partant du postulat qu’Élise respecte la maxime de pertinence, sa remarque sous-tend une implicature ; il est malvenu ou pour le moins étonnant que les participantes portent encore leur manteau pendant leur interaction en ligne dans leur salle de classe. Judy perçoit la petite moquerie et se justifie en souriant « il fait froid aujourd’hui ». Élise reprend Judy en souriant « il fait froid/ » et Sharmila confirme « il fait froid oui ». Enfin Élise conclut le commentaire de façade par un rire légèrement taquin et un conclusif « ok ». Cet échange révèle l’évolution de la relation entre les participantes. Si ces dernières ne se connaissaient pas quelques semaines auparavant, elles sont désormais assez proches pour se permettre de se faire des commentaires taquins sans mettre en danger les faces impliquées. Le mode vidéo de l’interaction fait ainsi l’objet d’un usage ludique et permet par ailleurs l’ouverture d’un small talk « météorologique » (qui succèdera à la sous-séquence 4).

EV6O_V15 : Rire taquin

Sous-séquence 4 : reconfiguration / definition de l’espace-temps

– Reconfiguration technique

L’ouverture d’interaction forme également le lieu de reconfiguration de l’espace-temps interactionnel. Cette reconfiguration passe par l’ajustement des outils permettant de s’assurer que l’on est vu et entendu. Dès la sous-séquence de salutations complémentaires, Élise initie un réajustement tant de son propre champ perceptif que du champ perceptible de ses interlocutrices. Il s’agit de trouver un compromis ergonomique entre l’inclinaison d’écran lui permettant de bien voir et celui permettant d’être bien vue. Cet angle idéal peut être délicat à obtenir en interaction sur ordinateur portable (placé à un niveau très inférieur à celui du visage) de surcroît avec une webcam fixe. L’écran d’Élise se trouvera donc manipuler par cette dernière de manière itérative quasiment tout au long de la séquence d’ouverture. Par ailleurs, en plus d’ajuster la visibilité des participantes, Élise cherche à améliorer leur audibilité. Par les tout premiers tours de parole de Judy et Sharmila, Élise constate que le volume audio n’est pas assez élevé et passe par l’artefact – ordinateur – pour y remédier.

 

EV6O_V16 : première reconfiguration technique d’Élise

Élise ne se satisfait pas de cette première reconfiguration. La perception audio de ses interlocutrices ne lui parait pas encore satisfaisante. Le réglage permis par l’artefact a pourtant atteint ses limites – volume au maximum. Dès lors, Élise rend accountable cet inconfort en le verbalisant auprès de ses interlocutrices « j` vous entends pas bien hein » et l’attribue non plus au volume de l’artefact mais à la connexion numérique « i` y a des coupures ». Elle ne cherche alors pas la participation de Judy et Sharmila dans la remédiation à la qualité audio de l’interaction (notamment parler plus fort ou rapprocher leurs micros). Mais toujours dans un souci de félicité interactionnelle, et mettant en doute la qualité de la connexion, Élise interroge ses interlocutrices sur leur capacité à l’entendre « ça va vous m’entendez/ ». Leur réponse positive l’invite à clore la sous-séquence de reconfiguration technique et poursuivre la suite de l’interaction par les marqueurs conclusifs « d’accord okay bon ».

EV6O_V17 : seconde reconfiguration technique d’Élise

Du côté de Judy et Sharmila, la perception visuelle étant relativement acquise, le focus est porté sur la perception auditive. Si en pré-ouverture d’interaction, Judy avait réalisé une première tentative échouée de réglage audio, en ouverture, celle-ci ne cesse de chercher le moyen de diminuer le son via la plateforme Skype. Dans la difficulté, Judy cherche la collaboration de Sharmila en verbalisant une interrogative directe en anglais excluant par là Élise de l’échange « where’s the volume/ ». Cette FPP de Judy forme un énoncé problématique pour l’adressée qui l’interroge sur le référant de « volume » : « quel volume/ ». Cette hétéro-initiation de réparation expose la multiplicité des sources auditives dans l’interaction numérique à distance. L’interruption de l’échange par le tour d’Élise – informant ses interlocutrices qu’elle ne les entend pas bien – révèle que la source effective du manque de perceptibilité auditive est le cadre participatif de l’échange. En effet, à cet instant de l’interaction, Élise est ratifiée mais non adressée. Aussi Judy s’exprime-t-elle plus bas et en anglais, se rendant peu audible pour Élise. Pendant l’échange inséré introduit par Élise, Sharmila conserve une expression faciale d’incompréhension liée à la FPP de Judy. Dès la fin de la Closing Third d’Élise « d’accord okay bon », Sharmila émet une nouvelle hétéro-initiation de réparation sous une forme plus générale « qu’est-ce que tu demandes/ » qui constitue lui-même un énoncé problématique pour l’adressée « what/ what happened/ ». Judy et Sharmila finissent d’exclure Élise de la séquence en détournant les visages de l’écran pour se regarder mutuellement. De surcroît Sharmila éloigne son micro de sa bouche, rompant le lien audio avec Élise. Enfin Sharmila rejoint Judy dans son code-switching du français à l’anglais « what were you asking/ » en guise d’hétéro-initiation. Judy quant à elle propose une simple répétition en guise d’auto-réparation « the the volume » et porte de nouveau son regard sur l’écran, non pour regarder leur interlocutrice mais pour poursuivre sa recherche d’icône de réglage du son. Judy ayant rompu le face à face avec Sharmila, cette dernière porte également son regard sur l’écran mais à la différence de Judy, elle regarde de nouveau Élise. Sharmila perçoit alors qu’Élise se trouve mise à l’écart de la séquence interactionnelle dont elle est spectatrice. Afin d’éviter un FTA ou remédier au FTA potentiellement commis par cet aparté dont l’effet discriminant est renforcé par le contexte écranique et exolingue, Sharmila présente à Élise ses excuses en riant « désolée ». Elle est alors suivie par Judy qui, quant à elle, ne met pas fin au code-switching « sorry ». Élise se propose alors de collaborer à la résolution de problème « dites-moi demandez-moi » mais cette option se trouve écartée par Judy qui identifie le problème comme étant intrinsèque à son ordinateur et donc pas à la portée d’Élise « non c’est eu:h c’est un problème avec euh notre ordinateur ». Élise ratifie le fait que son aide est exclue par le marqueur « ah ». Pour autant, la réparation de l’énoncé-situation problématique demeure non-atteinte pour Sharmila qui formule une quatrième hétéro-initiation de la réparation centrée sur le fait qu’elle ne parvient pas à percevoir le problème énoncé par Judy « non que qu’est-ce que c’est qui manque je ne comprends pas qu’est-ce que tu cher-/ ». Ce tour est interrompu par la réparation de Judy « the volume » à laquelle Sharmila répond à deux reprises par la même émission verbale « oh » mais avec deux intonations différentes : la première exprimant qu’elle a désormais saisi le problème et la seconde indiquant qu’elle n’en connaît pas la solution. Judy spécifie sa recherche « volume on Skype » et la justifie « because it’s very loud ». Cette nouvelle réparation de Judy à l’endroit de Sharmila est reçue et ratifiée également par Élise (« d’accord ») qui elle-même se met à la recherche d’une icône de volume sur Skype – en vain puisqu’inexistante[1]. Élise, à l’instar de Judy parcours son écran et verbalise sa recherche « il est où/ ». De nouveau Judy rejette l’aide d’Élise et identifie le problème audio comme acceptable et la suspension de l’interaction initiale non nécessaire « mais eu:h ça va on peut y aller that’s okay ». La proposition de clôture de la séquence de reconfiguration technique est ratifiée par Élise « o:k » qui propose de reprendre la séquence introduite par le commentaire de façade : les conditions météorologiques de part et d’autre de l’écran.

            EV6O_V18 : reconfiguration technique 

– Définition des décors

Les façades de Judy et Sharmila perçues par Élise (« vous avez vos manteaux ») apparaissent liées à leur décor. Ce dernier étant différent et inaccessible à Élise, celle-ci cherche à le faire définir verbalement par ses interlocutrices en les interrogeant d’abord sous une forme générale « alors quel temps il fait aux États-Unis/ » puis plus spécifique « quelle température/ ». Cette question qui pourrait être anodine pose problème dans cette situation d’interaction en ce que les unités de mesure ne sont pas communes aux participantes. L’interrogation d’Élise conduit à deux comportements : celui de Judy qui suspend sa réponse verbalement « eu:hm » et met fin à son activité de recherche du volume Skype (qu’elle avait donc poursuivi) pendant qu’elle ouvre une fenêtre web afin d’y trouver une réponse ; celle de Sharmila qui exprime son malaise par un « grognement » accompagné d’un regard vers sa co-participante et une expression faciale de confusion. Cette réaction de Sharmila entraine le rire d’Élise et une première réponse de Judy indiquant qu’elle ne peut offrir à Sharmila le soutien sollicité « désolée je ne sais pas ». Sharmila justifie cette confusion « parce que nous ne savons euh fahrenheit et pas celsius » auprès d’Élise qui ratifie par une confirmation de cette information dont elle avait connaissance mais avait omise « ah oui: c’est vrai oui » accompagné d’un geste syllinguistique expressif (cogne légèrement sur la table).

EV6O_V19 : confusion température

Sharmila propose de rechercher l’information, cette recherche doit se faire en deux temps : prendre connaissance de la température actuelle dans leur propre unité de mesure, convertir cette unité dans celle d’Élise. Notons que la recherche s’effectue par l’usage de deux appareils : un smartphone pour prendre connaissance de la météo (probablement via une application déjà installée) et l’ordinateur pour accéder à un site web de conversion des degrés fahrenheit en celsius. Ainsi les interactantes adaptent le choix d’appareil au type de requête. L’activité de recherche ayant donc déjà été initiée par Judy sur son smartphone celle-ci peut immédiatement transmettre la première forme de réponse « il fait 53 degrees » et proposer une évaluation de cette réponse qui remet en cause le port de manteaux : « en fait c’est pas c’est pas très froid ». Une tentative de justification est initiée mais échoue « mais euh (rire) je sais pas ». Élise accepte cette évaluation et propose une alternative à la définition de la météo par la température : la présence ou non de neige. Cet universel permet aux interactantes d’avoir une base commune d’évaluation des décors externes. À la question « mais vous avez pas de neige/ », la réponse spontanée et véhémente de Judy et Sharmila – « non » allongée, répétition à quatre nouvelles reprises du « non » par Judy et rires – fait s’interroger Élise sur la potentialité générale de neige dans le décor des participantes de Berkeley. La réponse à la question d’Élise « vous avez jamais de neige/ » et effectivement négative.

EV6O_V20 : recherche température

Parallèlement à leur interaction verbale avec Élise, les interactantes poursuivent la recherche de conversion sur leur écran et commentent verbalement par : de multiples initiations de réponse par « c’est », l’usage à plusieurs reprises du marqueur « euh », la verbalisation de la frappe « fahrenheit to celsius », le « grognement » de Sharmila (qui entraîne les rires), et finalement une explicitation de l’activité en cours afin de la rendre accountable « on cherche ». Les participantes de Berkeley parviennent à trouver en ligne la réponse à la question d’Élise, sa verbalisation est initiée par les deux en chevauchement « c’est » et achevée par Judy – en français cette fois – « onze degrés » et reprise par Sharmila « onze ». Par cette conversion en unité de mesure compréhensible pour Élise, celle-ci peut proposer sa propre évaluation du décor externe de ses interlocutrices. Cette évaluation prend la forme d’une comparaison avec son propre décor externe « ah c’est un peu plus que nous euh nous on a un peu moins encore ». Judy saisit l’occasion pour exprimer ses propres connaissances sur le décor d’Élise « je sais que c’est très très froid en France ». Élise poursuit la comparaison par l’indicateur qu’elle avait précédemment proposé à ses interlocutrices « on a de la neige pas très loin ». Cette comparaison se solde par une évaluation du décor d’Élise comme moins favorable, celle-ci se fait alors plaindre par Sharmila « o:h », ce qui ne manque pas de provoquer le rire des participantes.

EV6O_V21 recherche web conversion

La sous-séquence de définition des décors se réalise donc en collaboration entre toutes les participantes et l’outil numérique dans le but de trouver des éléments de comparaison accessibles et compréhensibles pour chacune. Dès clarification des situations de part et d’autre de l’écran, il est possible de proposer une définition des décors impliqués et de leur effet sur les façades. Les participantes, satisfaites de ces définitions, se proposent de clore la sous-séquence et même l’ouverture dans la globalité par les conclusifs « bon », « d’accord » et « ok ». Élise soumet à ses interlocutrices une proposition de transition vers le corps de l’interaction par un parallèle entre la séquence passée et la séquence à venir : l’usage des technologies comme il vient de se produire dans l’ouverture et comme il va être abordé dans le corps de l’interaction « eh ben justement aujourd’hui on va parler des technologies ».

Au sein de cette dernière séquence d’ouverture d’interaction synchrone, nous avons pu observer des sous-séquences similaires à celle de la première interaction vidéo : salutations rapprochées, salutations complémentaires, reconfiguration de l’espace-temps interactionnel. Néanmoins cette ouverture de dernière visio se démarque de celle de la première en ce qu’elle intervient après deux mois d’interactions hebdomadaires[2] et révèle une relation interpersonnelle tangible. En effet, d’une part, les interactantes ne sont plus dans les présentations-découvertes les unes des autres et la teneur des échanges est moins formelle, d’autre part, elles se permettent de commenter leur apparence physique avec taquinerie. En outre les salutations complémentaires s’ancrent dans une histoire conversationnelle commune et révèlent le caractère itératif des interactions (« fatiguée comme toujours » au cours de ces conversations matinales). Par ailleurs, la définition des espaces-temps interactionnels s’élargit passant de l’environnement immédiat de la salle de classe au décor externe au moyen d’un small talk météorologique. Ainsi s’insèrent au cours de l’ouverture des sous-séquences non indispensables au bon déroulement de l’interaction mais à caractères ludique et léger.

2.1.1.3     Métaphores du soi /chez soi / flux

À l’instar de la première ouverture d’interaction vidéo, cette séquence participe de la métaphore du chez-soi (Georges, 2010) et plus spécifiquement ici du chez nous. Les participantes s’installent d’abord dans un chez soi hybride – physique et numérique – énacté par un rituel technico-corporel – inscription des corps dans l’espace-temps physique face à l’écran et connexion à la plateforme numérique. Les chez soi de part et d’autre de l’écran entrent en interaction dès lors que la connexion de l’autre participant – son entrée dans son chez soi hybride – est indicé à l’écran (pop up Skype). Ce sont les prémices du flux interactionnel en ce que ce signalement de soi à l’écran provoque les comportements de convergence : lancement de l’appel vidéo et reconfiguration de l’espace-temps interactionnel. Toute la séquence d’ouverture constitue le terrain de mise en visibilité de soi et d’autrui en collaboration entre les interactants et les appareils permettant l’interaction à distance.

2.1.1.4     Décor et façade

Si au cours de la première interaction Skype les interactantes découvraient leurs façades pour la première fois en vidéo synchrone et cherchaient à associer les éléments identitaires connus à ces nouveaux éléments révélés par la webcam, en cette sixième visio les visages sont connus de toutes, ils font l’objet d’une reconnaissance immédiate mais d’autres éléments de façade font l’objet d’une verbalisation. Le commentaire de façade a ici une visée ludique – petite moquerie – et de mise en relation avec le décor des participantes – justification météorologique. Les interactantes ne sont donc plus dans une démarche globale de connaissance générale des façades et décors mais dans une appréhension immédiate à un instant T de l’interaction de l’état physiologique, de la tenue vestimentaire, du temps qu’il fait etc. Les façades et décors stables se trouvent déjà connus, ils sont désormais acquis et l’intérêt ne se porte plus sur eux. Les décors physiques des salles de classe, le décor numérique de Skype deviennent des lieux communs. Les façades à l’écran des interactantes paraissent familières. Ils peuvent alors être exploités au bon vouloir des participantes – Sharmila ne se présentant à l’écran que ponctuellement, Judy initiant un aparté en anglais avec sa co-participante, Élise commentant les tenues de ses interlocutrices. L’interaction a désormais lieu dans des décors immédiats routiniers et familiers au sein desquels les participantes peuvent évoluer – les participantes n’hésitent pas à rechercher des informations sur leur smartphone ou dans une fenêtre web. Ainsi dès les décors et façades relativement définis et circonscrits, une plus grande liberté d’action et d’interaction devient possible. Pour autant, une relative maîtrise des outils est indispensable – la méconnaissance de la plateforme Skype induit des énoncés-situations problématiques – ainsi qu’un accompagnement verbal des activités à l’écran. Car en effet le décor numérique du locuteur reste inaccessible pour son interlocuteur. Sans description verbale même minimale du décor numérique d’un participant désengagé de l’activité conversationnelle, l’interlocuteur devient spectateur d’une scène dont il ignore le script. Aussi les décors connus mais imperceptibles doivent-ils faire l’objet d’une description dès lors qu’ils jouent un rôle dans l’interaction.

2.1.1.5     Cadre de l’expérience

De même qu’au cours de toutes les séquences ici observées, une transformation de cadre s’opère. Se superpose au cadre primaire de proposition d’activités de didactique, un cadre de description des condition internes – états physiologiques des interactantes – et externes – météo – ayant une influence potentielle sur l’attitude des participantes au cours de l’interaction. Cette strate supplémentaire permet autant aux locutrices de faire état de leur situation immédiate que de démontrer leur intérêt mutuel.

2.1.1.6     Les besoins identitaires

Au cours de cette dernière séquence d’ouverture, il apparaît que les besoins d’existence et d’intégration sont satisfaits par la ratification numérique de la relation sur Skype. En effet les participantes appartenant désormais mutuellement à leur liste de contacts, leur connexion en ligne est indicée et perceptible. Leur existence est actualisée par leur présence en ligne. Il leur est alors possible d’entrer immédiatement en interaction. La spécificité de cette séquence réside notamment dans le fait qu’Élise se joue des besoins de valorisation et de contrôle de ses interlocutrices. Elle n’émet pas de commentaire mélioratif à leur endroit mais au contraire les taquine sur leur apparence. Ce type de moquerie, par son caractère risqué en terme de face work, ne nous paraît rendu possible que par l’évolution de la relation interpersonnelle vers plus de symétrie et de proximité. Ces dernières résultent de la co-construction identitaire des interactantes notamment au moyen des négociations conversationnelles. En revanche, notons que le besoin d’individuation reste difficile à satisfaire pour Judy et Sharmila face à Élise en ce qu’elles sont particulièrement associées l’une à l’autre. Cette problématique trouve origine dans la co-présence physique de ces deux participantes avant, pendant, et après l’interaction. Elles apparaissent et disparaissent aux yeux d’Élise de manière simultanée. Par ailleurs leurs émissions verbales et non verbales font souvent l’objet d’une échoïsation, notamment du fait que les tours d’Élise s’adressent majoritairement autant à l’une qu’à l’autre. Leurs réponses ne peuvent alors être que similaires, limitant par là les possibilités d’individualisation de ces participantes. Ici les deux écrans de l’interaction tendent à créer deux groupes de locutrices. Aussi le mode interactionnel participe-t-il intrinsèquement de la construction identitaire des locutrices.

2.1.2      Réduction éidétique de l’ouverture de la dernière visio

Comme observé lors de la première ouverture d’interaction vidéo, la plateforme numérique constitue un point de rencontre. Se rendre sur Skype permet aux sujets de converser ensemble. Encore faut-il parvenir à atteindre ce point de rencontre. Le logiciel Skype ne tient en effet que de l’espace-temps objectif avant que les sujets ne le subjectivisent en s’y identifiant. Cette subjectivation provoque désormais également l’initiation de l’intersubjectivation dans la mesure où la connexion à la plateforme d’un sujet se trouve signalée à autrui dès lors que ceux-ci partagent une relation interpersonnelle ayant fait l’objet d’une reconnaissance numérique. L’intersubjectivation initiée par l’outil numérique se voit confirmée lorsque l’un des sujets décide de prendre en compte la présence d’autrui en entrant en interaction avec lui. Les sujets entrant alors en interaction doivent maintenir la connexion numérique et au-delà entretenir l’espace-temps interactionnel. Il ne s’agit pas seulement d’être connecté à un appareil, il est indispensable de se rendre audible et visible à autrui, de se rendre présent à lui. C’est l’effort conjuguée de la connexion numérique de l’outil, des configurations techniques et corporelles de soi pour autrui et d’autrui pour soi qui énacte leur co-présence à distance. La présence de soi à autrui dépend autant de soi que d’autrui. Chacune des actions des sujets en ouverture d’interaction porte l’objectif de percevoir et être perçu à l’écran. Rappelons ici que la théorie de Berkeley, philosophe idéaliste radical, repose sur l’idée selon laquelle « être c’est être perçu ou percevoir » (1710). Nous pourrions dire ici qu’être à l’écran c’est être perçu et percevoir numériquement. Nous nous trouvons ici au-delà de l’intersubjectivité, dans une forme de transsubjectivité. Nous expliquions en première partie que, selon Husserl, l’intersubjectivité prend sa source dans le hiatus qui s’exprime entre l’acte de perception qui se fait à l’intérieur de la sphère du soi et l’intentionnalité de cette perception qui transcende ce qui lui est propre. Mais l’expérience que font ici les sujets les uns des autres transcendent chacun de ces sujets et des outils impliqués. Et le flux interactionnel tient de leur transcendance. La co-présence interactionnelle domine et traverse les sujets, les espaces et les temps physiques et numériques. Elle n’est possible et n’opère qu’à condition de les hybrider et de maintenir cette hybridation durant toute la rencontre par écran.

En outre, nous développions précédemment, à partir de Merleau-Ponty, l’idée que le corps se révèle l’ancrage du sujet au monde. Il en résulte que le corps n’est ni dans l’espace ni dans le temps ; il habite l’espace et le temps (Merleau-Ponty, 1945 : 162). En effet « en tant que j’ai un corps […] je suis à l’espace et au temps, mon corps s’applique à eux et les embrasse » (Ibid. : 164). Il en va de même de l’interaction numérique. Ce sont les arrangements technico-corporels qui font vivre l’interaction numérique. Les corps des sujets habitent les espaces-temps interactionnels. Ils les embrassent et les font leurs. L’outil constitue une extension du corps participant de la perception et perceptibilité des sujets. Ces sujets perçus et percevant, ne se voient et ne s’entendent que parce que leur corps, couplé à l’outil et l’ajustement de l’un à l’autre, le permettent. Les sujets incarnés à l’écran sont animés par les « corps vivants », ces « lieux de l’expérience » qui ne peuvent être séparés du monde qu’ils habitent (Streeck, 2013 : 71). Ces mondes sont ici les espaces-temps hybrides – physique et numérique, en ligne et hors ligne – qu’expérimentent les corps.

Le degré d’aura phénoménologique des sujets en interaction vidéo tient non seulement du mode interactionnel et de la définition-configuration qu’en font les sujets mais également de leur histoire interactionnelle commune. Les sujets ayant précédemment appréhendé, évalué et circonscrit l’étendue des espaces-temps impliqués, ceux à mettre en arrière-plan et ceux à mettre en lumière, se reconnaissent immédiatement dans leurs décors mutuels. Ils y sont accoutumés, y ont construit un chez nous interactionnel. En habitant ces espaces-temps interactionnels routiniers, les sujets acquièrent une plus grande liberté d’action, deviennent plus mobiles et moins figés face à l’écran, et augmentent par là même leur degré d’aura phénoménologique.

À ce stade de la rencontre, la reconnaissance intersubjective des sujets est acquise. L’intérêt mutuel se trouve bien renouvelé. Et au-delà, les sujets entrent dans un équilibre interactionnel et une transsubjectivité leur permettant de prendre des libertés les uns à l’égard des autres. Aussi, dans le parcours de la rencontre, après la manifestation, la connaissance et la reconnaissance, une forme de sympathie se dessine-t-elle.

2.2       Séquence de clôture (dernière visio)

Cette sixième séance visio présente la particularité d’être la dernière interaction entre les participantes, sa clôture constitue donc l’ultime séquence de cette rencontre. Les interactantes mettent ici non seulement fin à l’interaction du jour mais également à ces deux mois d’échange. Une pré-clôture initie la séquence de clôture et une post-clôture lui succède. Nous les analysons dans ce qui suit.

EV6C_V0 : clôture d’interaction Visio6

2.2.1      Organisation séquentielle

2.2.1.1     La pré-clôture

L’activité didactique touche ici à sa fin. Élise jette alors un dernier coup d’œil à son document papier et clôt simultanément l’activité par un conclusif « ok ». La transition vers la clôture d’interaction se réalise par un retour du regard vers ses interlocutrices à l’écran et le marqueur verbal « euh ». Élise verbalise alors une pré-clôture non seulement de l’interaction en cours mais de la rencontre dans sa globalité « bah écoutez c’est je crois que c’est la dernière fois qu’on se ». Cette FPP n’est pas achevée ; Élise n’énonce pas de verbe d’activité et met en suspend sa verbalisation.

EV6C_V1 : initiation pré-clôture d’interaction Visio6 (clic droit « Lire »)

Malgré l’inachèvement de la FPP d’Élise, la signification de ce tour est saisie par ses interlocutrices et la réaction de Sharmila consiste en une interjection à fonction émotive « o::h ». L’expression de tristesse ainsi émise par Sharmila provoque le rire des trois participantes et une Closing Third de confirmation d’Élise « oui ». Cette dernière s’apprête à entamer un nouveau tour « ben » mais se trouve interrompue par Sharmila qui surenchérit par une explicitation de son émotion « oh c’est triste ». Élise confirme de nouveau « oui » et reprend le tour interrompu.

EV6C_V2 : tour à fonction émotive

2.2.1.2     La clôture

Suite à l’annonce de l’échéance imminente et les réactions émotives, les locutrices entrent en clôture d’interaction. Cette clôture inclut des sous-séquences d’évaluation positive de la rencontre, de projet et de souhait. Autant d’actes prototypiques de la clôture d’interaction (Traverso, 1996).

Sous-séquence 1 : Évaluation positive de la rencontre

Élise mène de nouveau la séquence en proposant une évaluation de la rencontre. Cette évaluation apparaît positive et porte sur les conversations d’une part et sur les participantes d’autre part. En effet Élise exprime son plaisir à interagir avec ses interlocutrices « ben en tout cas j’ai beaucoup aimé euh parler avec vous » précisant que « c’était euh très intéressant ». Cette première forme de FFA à l’endroit de Judy et Sharmila concerne donc la teneur des conversations et la qualité interactionnelle des participantes. Une deuxième forme de FFA vient flatter les participantes « et vous êtes vraiment très sympas ». Ce second FFA attribue cette fois des qualités sociales et relationnelles à Judy et Sharmila. Ces dernières renvoient en écho ces FFAs à Élise « oui: », « nous aussi », « et nous à toi », « oui à toi aussi ».

EV6C_V3 : évaluation positive de la rencontre

Sous-séquence 2 : Projet

De nouveau Élise clôt la sous-séquence par la Closing Third « ouais » et les marqueurs « bah » et « bon ». Elle initie alors la sous-séquence de projet. Pour rappel, Le projet concerne « l’avenir commun » des interactants et consiste à « exprimer que l’on prévoit une prochaine rencontre » (Traverso, 1996 : 86). Néanmoins, la particularité de cette sous-séquence à ce stade de la rencontre est l’impossibilité de projeter avec certitude la prochaine interaction. Si jusqu’alors les participantes pouvaient prévoir de converser de nouveau la semaine suivante, il ne leur est plus possible de présager avec certitude quand et si elles entreront de nouveau en interaction. La sous-séquence de projet ne se clôt pas par l’habituel « à la semaine prochaine », au contraire Élise émet un non-projet à fonction émotive « ça va faire drôle de pas vous reparler euh ». Bien qu’Élise n’achève encore pas son tour de parole, Sharmila enchaine en émettant à nouveau l’interjection à fonction émotive « o::h » exprimant ici autant la tristesse que la compassion et Judy confirme « oui ». Cet échange émotif provoque le rire des participantes et une proposition de projet alternatif par Élise « mais bon vous avez mon identifiant si euh si un jour euh vous voulez euh ». Par ce tour inachevé, Élise rappelle en effet que bien que la relation didactique des participantes prend ici fin, leur relation sociale numérique reste effective, les rendant potentiellement disponibles les unes aux autres. Judy exprime son accord comme une évidence « oh oui » « bien sûr » en souriant. Ainsi les participantes se proposent de rester en contact sans avoir besoin de s’échanger leurs coordonnées ; ce qui est valable autant pour Élise que pour Judy comme le précise Élise « et moi j’ai le tien Judy du coup puisque c’est toujours toi qui te connectes donc j’ai euh j’ai le tien ». En chevauchement, Judy confirme par une hétéro-reprise « oui c’est toujours moi » et Sharmila appuie avec une prosodie exprimant le regret « eh oui: ». Élise est en effet ami en ligne avec Judy et non Sharmila. Pour autant Sharmila ne propose pas à Élise de lui transmettre son identifiant et Élise ne le lui demande pas explicitement.

EV6C_V4 : projet alternatif numérique

À ce projet alternatif numérique, Élise associe un projet alternatif physique « eh ben donc si un jour vous voulez venir à Lyon eh ben vous avez mon identifiant et vous pouvez euh vous euh vous connecter et puis euh ça me ferait plaisir de vous rencontrer à Lyon ». Cette proposition d’Élise est plus spécifiquement hybride en ce qu’elle mêle la possibilité de se voir en présentiel et celle d’initier en ligne cette rencontre potentielle. C’est donc l’outil numérique qui peut permettre aux participantes non seulement de rester en contact en ligne mais également de poursuivre la rencontre par un face à face physique. Cette proposition d’Élise provoque l’enthousiasme de ses interlocutrices : « ah oui » (Sharmila) « oh yeah » (Judy) accompagnés de sourires. En outre, Sharmila soumet une évaluation positive de cette proposition de projet alternatif et plus précisément de ce qui la rend possible « c’est une des belles euh des belles des des choses bons de technologie ». Élise confirme avec enthousiasme « oui exactement c’est vrai c’est vrai » avec sourire et prosodie très prononcée. Elle conclut par ailleurs cette sous-séquence par une forme de politesse générique « c’était un plaisir » confirmée par Judy « oui ».

EV6C_V5 : projet alternatif hybride

Sous-séquence 3 : Souhait

Élise mène l’échange en le clôturant, après un regard vers l’extérieur, par le conclusif « ok » et initie la sous-séquence d’acte de souhait « eh ben écoutez bah j’espère que vos études se continueront bien ». Ce souhait est particulièrement contextualisé. La rencontre s’opérant dans le cadre d’un cours de didactique, le topic choisi est celui des études. Notons que tout au long de cet acte verbal, Élise émet une salutation finale non verbale. Il s’agit d’un geste de waving non perceptible à l’écran de ses interlocutrices car hors-champs de la webcam. Judy et Sharmila ne retournent donc pas la salutation finale gestuelle non perçue mais remercient simultanément Élise de son souhait « merci » (en chevauchement) et le lui renvoient « à toi aussi » (en chevauchement). Cette gémellité verbale de Judy et Sharmila provoque des rires chez celles-ci et une réponse globale d’Élise « merci bien ».

EV6C_V6 : acte de souhait 

Sous-séquence 4 : Salutations finales

Les participantes ayant fourni en cette clôture d’interaction une évaluation positive de la rencontre, des actes de langage de projet et de souhait, elles peuvent se quitter par des salutations finales. Élise lance la première de ces salutations finales introduite par le marqueur « allez », « au revoir ». Sharmila accepte cet acte par un « ok » et renvoie la salutation finale « au revoir » toujours en chevauchement avec le tour similaire de Judy « au revoir ». Élise répète sa salutation auprès de Judy et Sharmila « au re- au revoir ». À l’instar de son acte de souhait, la salutation finale d’Élise est accompagnée d’un geste de waving. Mais cette fois-ci ce geste, porté plus haut dans le champ de la webcam, est bien visible à l’écran de ses interlocutrices qui échoïsent alors toutes deux ce geste de salutation finale.

EV6C_V7 : salutations finales

2.2.1.3     La post-clôture

Comme observé lors de la première visio, si les salutations finales multimodales émises par les participantes indiquent que l’interaction est close, la connexion numérique, quant à elle, maintient la situation de face à face. Aussi appartient-il aux interactantes de mettre techniquement fin à la communication après l’avoir close verbalement. D’une part les participantes, toujours visibles à l’écran, cessent de parler mais continuent de sourire, d’autre part elles vont cliquer sur l’icône de raccrochage de la plateforme Skype. Ce raccrochage est quasi-simultané des deux côtés de l’écran ménageant ainsi les faces impliquées. Dès la communication numérique avec Élise interrompue, Judy émet l’interjection à fonction émotive jusqu’alors émise par Sharmila « o::h ». Et Sharmila exprime le sentiment ressenti par cette clôture définitive de l’interaction, de la rencontre avec Élise, celui de la tristesse « so sad ». Pour l’ultime fois, les participantes vont se défaire des artefacts qui les liaient les unes aux autres et quitter l’espace-temps physique de l’interaction.

EV6C_V8 : raccrochage dernière visio

Ainsi au cours de cette séquence de clôture, les participantes cherchent à mettre harmonieusement fin non seulement à l’interaction qui vient de se dérouler mais également à la rencontre dans sa globalité. À cet effet, elles évaluent positivement la rencontre à laquelle elles ont participé. Il s’agit plus particulièrement de flatter les faces positives des interactantes tant en terme de compétence communicationnelle que de qualité sociale. Et au-delà, c’est encore le mode particulier de l’interaction qui fait l’objet d’une appréciation méliorative. Les locutrices valorisent ces interactions interindividuelles et les acteurs de cette rencontre : les sujets et l’outil technique. Ce dernier façonne tant l’acte d’évaluation que l’acte de projet. C’est par l’outil technique que les participantes peuvent entrevoir une poursuite de cette relation nouvelle. Par ailleurs, ce lien numérique qui les unit désormais adoucit l’épineuse rupture induite par cette ultime clôture d’interaction.

2.2.1.4     Métaphores du soi /chez soi / flux

Nous observions dans les séquences précédentes, la co-construction d’un chez-soi (Georges, 2010) et plus spécifiquement ici d’un chez nous en ligne autorisant les participantes à converger dans l’espace numérique de la plateforme Skype et y mener à bien leur rencontre. C’est en effet ici à une « architecture de mise en visibilité de soi et de vision vers l’extérieur » (Ibid.) à laquelle ont œuvré les participantes. Ce projet d’énaction d’un chez nous interactionnel pourraient immédiatement prendre fin en cette clôture finale. Or, les interactantes cherchant à se ménager et ménager la relation installée, se proposent de maintenir un flux (Georges, 2010) potentiel, encore au-delà des interactions hebdomadaires effectives. Ce refus de rupture définitive du flux apporte plus de légitimité à la relation entre les interactantes qui n’est de fait plus uniquement circonstanciée (échange international dans le cadre du cours de didactique), mais peut se poursuivre hors cadre. Dès lors c’est le soi et sa métaphore (Ibid.) à l’écran d’autrui qui vont se maintenir. Ce maintien de l’existence de l’autre dans son chez soi en ligne introduit une forme de permanence de l’intersubjectivité numérique. Reste que les participantes ne devront, si elles souhaitent faire vivre cette relation suspendue, non seulement exister en ligne mais se rendre présentes l’une à l’autre. Actualiser ce flux potentiel.

2.2.1.5     Décor et façade

L’expérimentation des décors physiques et numériques de la rencontre a peu à peu fait l’objet d’une routine. Les participantes ont pris l’habitude de se construire chacune leur petit décor physique à leur bureau sur leur chaise face à leur artefact et numérique sur leur écran dans la plateforme Skype avant de co-construire un point de rencontre de ces décors au cours de l’ouverture d’interaction vidéo. L’énaction des décors de la scène d’énonciation se réalisent en collaboration. L’apparition des façades de chacune est conditionnée par la reconfiguration systématique des décors de part et d’autre de l’écran. Par l’ajustement des champs perceptible et perceptif favorables à l’apparition des façades, les interactantes co-construisent un lieu interactionnel. Ce lieu leur est devenu familier et a participé de leur sociabilité. Ces façades et décors devenus coutumiers se révèlent difficiles à quitter. Les interactantes regrettent déjà la rupture imminente de leur routine. Aussi l’alternative consistant à exploiter les traces résiduelles de cette rencontre, à savoir la persistance des façades numériques sur les décors numériques, apparaît comme une forme de soulagement. L’accès aux façades et décors des interactantes n’est alors pas condamné. De surcroît, les interactantes se proposent d’aller au-delà d’un maintien d’accès potentiel aux décors et façades numériques en soumettant un projet hypothétique d’accès aux décors et façades physiques. Après l’exploitation des modes forum, tchat et visio, il s’agirait d’exploiter une nouvelle forme d’expression des façades et décors, le face à face physique. Ce projet de se rencontrer hors écran repose sur leur capacité d’échanger sur écran. Le caractère hybride de la relation de nos participantes nous rappelle que les façades et décors en ligne et hors-ligne, physiques et numériques, sur écran et hors écran sont intrinsèquement liés et ne peuvent être vécus et observés que conjointement. Ce sont les acteurs principaux de la rencontre – les locuteurs, interlocuteurs et outils – qui font, par les éléments voco-posturo-mimo-gestuels et composants de décor, émerger et maintenir les façades et décors hybrides constituants et constitutifs de la co-présence à distance.

2.2.1.6     Cadre de l’expérience

Plusieurs strates de cadre se superposent dans cette expérience de clôture d’interaction vidéo. Au cadre primaire de la séquence consistant à mettre fin aux activités de didactique des langues et se quitter, se superposent les actes d’entretien de la relation intersubjective co-construite au cours de ces deux mois. Les locutrices évaluent positivement leur rencontre, procèdent à des actes flatteurs pour les faces, et cherchent à maintenir une forme de relation à distance afin de se quitter harmonieusement. À l’instar des séquences précédentes, cette superposition de strates révèle le travail intersubjectif accomplit par les participantes. Au-delà d’un partage d’expérience didactique, la rencontre constitue un lieu d’expérience sociale, de co-construction identitaire et relationnelle.

2.2.1.7     Les besoins identitaires

Cette clôture d’interaction finale forme le haut lieu de satisfaction des besoins inhérents au processus identitaire. En effet les interactants produisent des énoncés à visée euphorisante dans le but de valoriser les faces de chacune et qu’elles puissent quitter la rencontre en en étant satisfaites et réjouies. Le besoin de valorisation est particulièrement satisfait par l’évaluation positive de la rencontre portant tant sur le mode interactionnel que la teneur des échanges et les qualités sociales des locutrices. Notons que cette évaluation, comme la plupart des sous-séquences de cette clôture, est initiée et entretenue par Élise qui par là satisfait son besoin de contrôle. Par ailleurs le rejet d’une rupture définitive de la relation entre les participantes tient des besoins d’intégration et d’existence. Par leur proposition de rester en contact numérique et potentiellement physique, les interactantes conservent un sentiment d’appartenance à un groupe et maintiennent leur existence en ligne les unes aux autres. Néanmoins le besoin d’individuation demeure difficilement atteignable pour Sharmila dans cette configuration polylogale particulière. Si elle apparaît à l’écran au cours des interactions verbales par son corps, dès que celui-ci n’est plus visible c’est Sharmila qui disparaît. Élise n’est numériquement en contact qu’avec Judy. Et la proposition de rester en contact numérique à l’avenir n’est possible pour Élise qu’avec Judy. Il appartiendra donc à Sharmila d’activement satisfaire son besoin d’individuation en entrant elle-même en contact avec Élise si elle souhaite maintenir une relation. Au cours de cette rencontre, les besoins intersubjectifs de chacune ont été relativement pris en considération, les identités ont fait l’objet d’une co-construction active et permanente, les interactantes peuvent se quitter harmonieusement avec une perspective de maintien réel ou non de la relation.

2.2.2      Réduction éidétique de la clôture de la dernière visio

Comme observé lors de la première interaction vidéo, la séquence de clôture relève de la déconstruction des espaces-temps intersubjectifs précédemment énactés, de la rupture du flux spatio-temporel jusque là maintenu technico-corporellement. Or ce flux ne serait ici pas simplement suspendu jusqu’à l’interaction suivante mais définitivement rompu. Et les sujets ayant œuvré à l’énaction des espaces, temps et identités ne peuvent se résoudre à les voir disparaître. S’ils acceptent un retrait temporaire des espaces-temps intersubjectifs, ils entrevoient également un maintient d’une potentialité de réémergence de ces espaces-temps co-construits. L’expérience que les sujets ont fait les uns des autres s’est opéré au moyen d’un investissement technico-corporel de la part de chacun d’eux. Cet investissement ne relève pas uniquement de l’ordre social mais également de celui du corps et de la matière. Les sujets ont investi les espaces-temps par des actes de sensation, incorporation, action et perception (Andrieu, 2010 : 40). Au travers de leurs sens et de leurs actes, ils ont rendu perceptibles les espaces et temps de l’interaction. Ils les ont vécus par le corps et la technique.

Le degré d’aura phénoménologique de l’interaction numérique s’est intensifié à mesure que les sujets s’approchaient d’un point de transsubjectivité. Les sujets ont cherché à dépasser la distance matérielle pour vivre un espace-temps perceptif inter-énacté. Dès lors, leur co-présence hybride s’est trouvée porteuse d’un fort degré d’aura phénoménologique conduisant les sujets à refuser son évanouissement absolu. Maintenir une existence autorisant une présence future, participe de la reconnaissance des essences et constitue une confirmation intersubjective des identités et relations.

En cette fin de rencontre, la quête de reconnaissance entre les sujets est pleinement satisfaite, les identités pour soi et pour autrui convergent. Et ce qui ne tenait que de la manifestation de soi puis de la connaissance et enfin de la reconnaissance tient désormais de la sympathie voire d’un début d’attachement.


[1] Rappelons que les deux seuls accès au réglage de volume sur Skype sont un sous menu de l’onglet « conversations » en français et « call » en anglais, et le raccourci clavier «⌥⌘î».

[2] Pour rappel : premier message forum au 24 Janvier 2013, conversation tchat au 31 Janvier 2013, première interaction vidéo au 07 Février 2013, dernière interaction vidéo au 21 Mars 2013.

[1] Cette interprétation a été confirmée par un échange post-interaction entre Judy et Sharmila. Sharmila indiquant à Judy « When she talked about how to address her I thought she was saying “vous voyez” as in like “do you see me ?” I did not understand where she was going with that. »

[2] au sens de « cesser d’être perceptible » (CNRTL)

[1] Pour simplifier et alléger la transcription incrustée dans la vidéo, nous identifions les locuteurs par numéro en ordre alphabétique : L1 pour Élise, L2 pour Judy, L3 pour Sharmila.

[2] La version gratuite de Skype ne permet pas de converser à plus de deux comptes avec la vidéo.

[3] « Salut etulyon3, je voudrais t’ajouter en contact. Judy Hong »



Page précédente                                                                                                                      Page suivante